授权公布号:CN210065166U
一种混合罐组装设备
有效
申请
2019-06-11
申请公布
1970-01-01
授权
2020-02-14
预估到期
2029-06-11
| 申请号 | CN201920868773.X |
| 申请日 | 2019-06-11 |
| 授权公布号 | CN210065166U |
| 授权公告日 | 2020-02-14 |
| 分类号 | C01B13/02 |
| 分类 | 无机化学; |
| 申请人名称 | 慨迩医疗科技(成都)有限公司 |
| 申请人地址 | 四川省成都市郫县成都现代工业港南片区清马路48号 |
专利法律状态
2020-02-14
授权
状态信息
授权
摘要
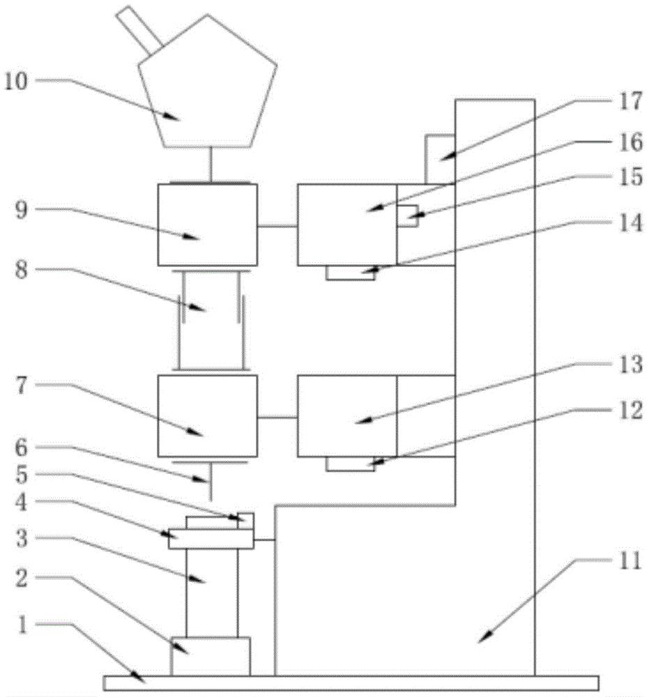
本实用新型提供一种混合罐组装设备,包括填充设备A、压床B和电控柜C,压床B设有安装支架II,安装支架II的一侧设有气液增压缸和混合罐的筒体定位部件II,接近传感器III设置于筒体定位部件II上,气液增压缸下部设有上压模,筒体定位部件II下部设有下模;填充设备A包括料仓部件和安装支架I,进料阀设置在料仓部件下部,进料阀下部设有可调容积部件,可调容积部件下部设有放料阀和放料阀气动执行器,放料阀下部设有料嘴,筒体定位部件I设置在放料嘴下部。本实用新型实现混合罐两侧翻边在同一设备上完成,提高了工作效率,降低人为因素对产品质量的影响,降低安全风险,减少分子筛在空气中暴露的时间,降低分子筛失效率。


