授权公布号:CN114221316B
信号型电涌保护器及检测电路
有效
申请
2021-11-08
申请公布
2022-03-22
授权
2024-02-20
预估到期
2041-11-08
| 申请号 | CN202111315786.2 |
| 申请日 | 2021-11-08 |
| 申请公布号 | CN114221316A |
| 申请公布日 | 2022-03-22 |
| 授权公布号 | CN114221316B |
| 授权公告日 | 2024-02-20 |
| 分类号 | H02H9/04;G01R31/52;H02H9/02 |
| 分类 | 发电、变电或配电; |
| 申请人名称 | 中控技术股份有限公司 |
| 申请人地址 | 浙江省杭州市滨江区六和路309号 |
专利法律状态
2024-02-20
授权
状态信息
授权
2024-01-26
著录事项变更
状态信息
著录事项变更;IPC(主分类):H02H9/04;变更事项:申请人;变更前:浙江中控技术股份有限公司;变更后:中控技术股份有限公司;变更事项:地址;变更前:310053 浙江省杭州市滨江区六和路309号;变更后:310053 浙江省杭州市滨江区六和路309号;变更事项:申请人;变更前:浙江中控自动化仪表有限公司;变更后:浙江中控自动化仪表有限公司
2022-04-08
实质审查的生效
状态信息
实质审查的生效;IPC(主分类):H02H9/04;申请日:20211108
2022-03-22
公布
状态信息
公布
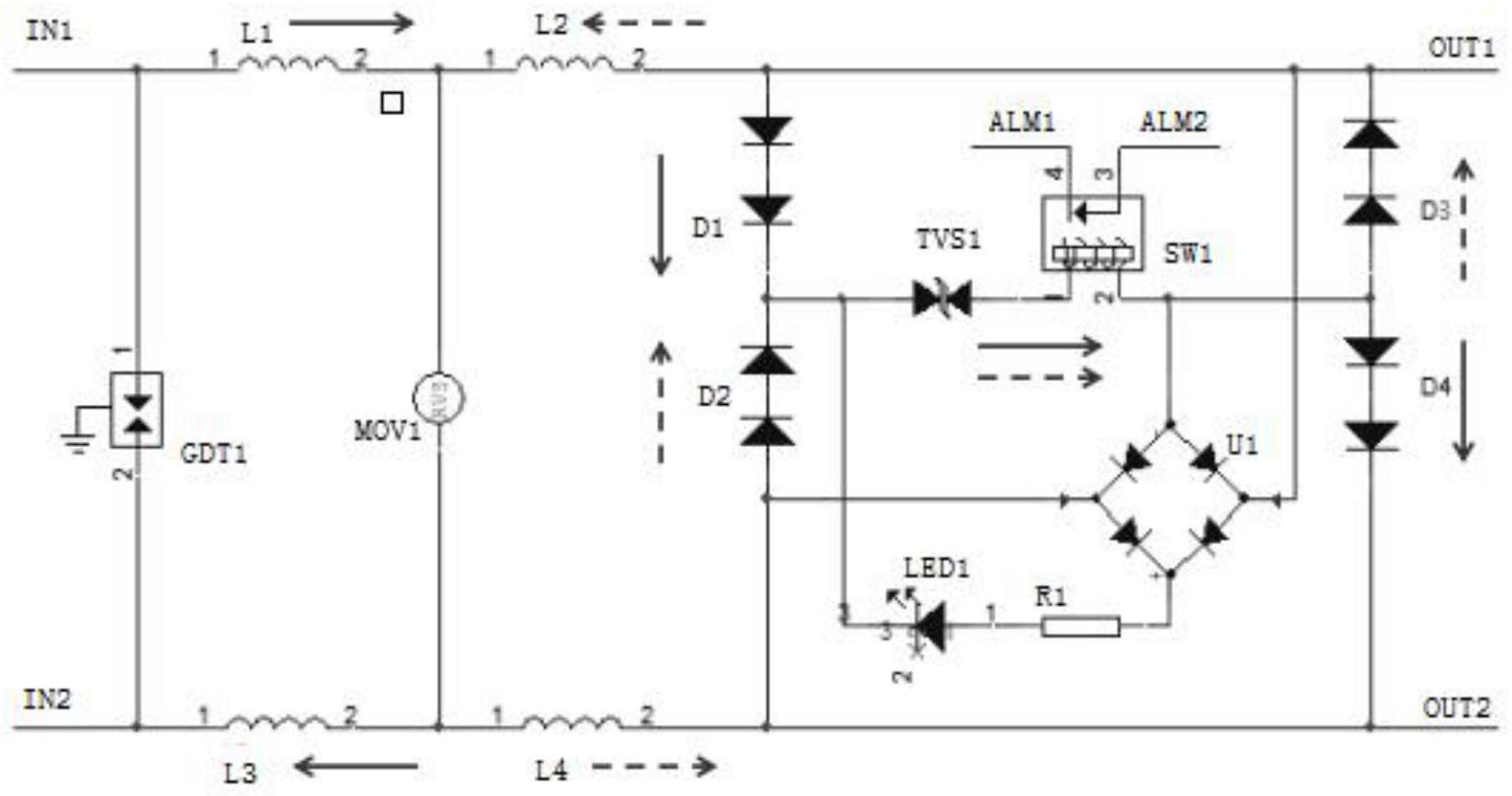
摘要
本发明提供了一种信号型电涌保护器及检测电路,其信号型电涌保护器包括形成两条浪涌保护电路的第一限压元件、第二限压元件第三限压元件和检测电路;第一限压元件用于在发生雷击时进行泄流;第二限压元件用于提供击穿第一限压元件的电压;第三限压元件用于提供击穿第二限压元件的电压;检测电路包括选通组件和报警电路;选通组件和第三限压元件串联,用于外接电路接入输入端时选择两条浪涌保护电路中的一条进行浪涌保护;报警电路和第三限压元件串联并且和选通组件并联,用于在第三限压元件损坏时进行报警提醒,其检测电路包括选通组件和报警电路。本发明能够实现全生命周期监测,对用户进行报警指示,在失效初期即可被检测发现。


