授权公布号:CN114335766B
一种低功耗电池保护及激活电路
有效
申请
2022-01-04
申请公布
2022-04-12
授权
2023-11-14
预估到期
2042-01-04
| 申请号 | CN202210005122.4 |
| 申请日 | 2022-01-04 |
| 申请公布号 | CN114335766A |
| 申请公布日 | 2022-04-12 |
| 授权公布号 | CN114335766B |
| 授权公告日 | 2023-11-14 |
| 分类号 | H01M10/42;H02J7/00;H02H7/18;H02H3/20 |
| 分类 | 基本电气元件; |
| 申请人名称 | 星恒电源股份有限公司 |
| 申请人地址 | 江苏省苏州市苏州高新区科技城金沙江路181号 |
专利法律状态
2023-11-14
授权
状态信息
授权
2022-04-29
实质审查的生效
状态信息
实质审查的生效;IPC(主分类):H01M10/42;申请日:20220104
2022-04-12
公布
状态信息
公布
摘要
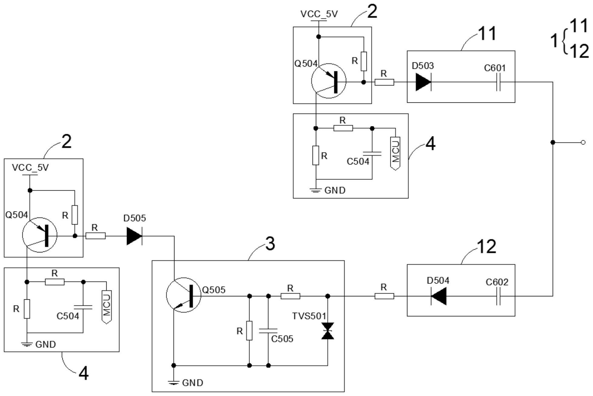
本发明公开了一种低功耗电池保护及激活电路,包括信号触发电路以及信号转换电路,所述信号触发电路连接信号源和所述信号转换电路,所述信号转换电路连接所述信号触发电路和电池系统的信号接收端,所述信号源为外部负载或外部电源,所述信号源发出高电位触发信号或低电位触发信号,所述信号转换电路连接电池系统,所述信号触发电路包括并联设置的正极性信号触发电路以及负极性信号触发电路,所述信号源发出低电位触发信号时,所述正极性信号触发电路导通,所述信号源发出高电位触发信号时,所述负极性信号触发电路导通,能够适用于不同电位触发信号的信号源,兼容性强,功耗低,电池系统位于单独搁置状态时,减少电量损耗,保证质量。


