授权公布号:CN112827030B
基于呼气气流受限指标的呼气压力自动滴定方法及系统
有效
申请
2021-01-06
申请公布
2021-05-25
授权
2023-02-28
预估到期
2041-01-06
| 申请号 | CN202110014567.4 |
| 申请日 | 2021-01-06 |
| 申请公布号 | CN112827030A |
| 申请公布日 | 2021-05-25 |
| 授权公布号 | CN112827030B |
| 授权公告日 | 2023-02-28 |
| 分类号 | A61M16/00;A61B5/087 |
| 分类 | 医学或兽医学;卫生学; |
| 申请人名称 | 北京谊安医疗系统股份有限公司 |
| 申请人地址 | 北京市丰台区外环西路26号院9号楼 |
专利法律状态
2023-02-28
授权
状态信息
授权
2021-05-25
公布
状态信息
公布
摘要
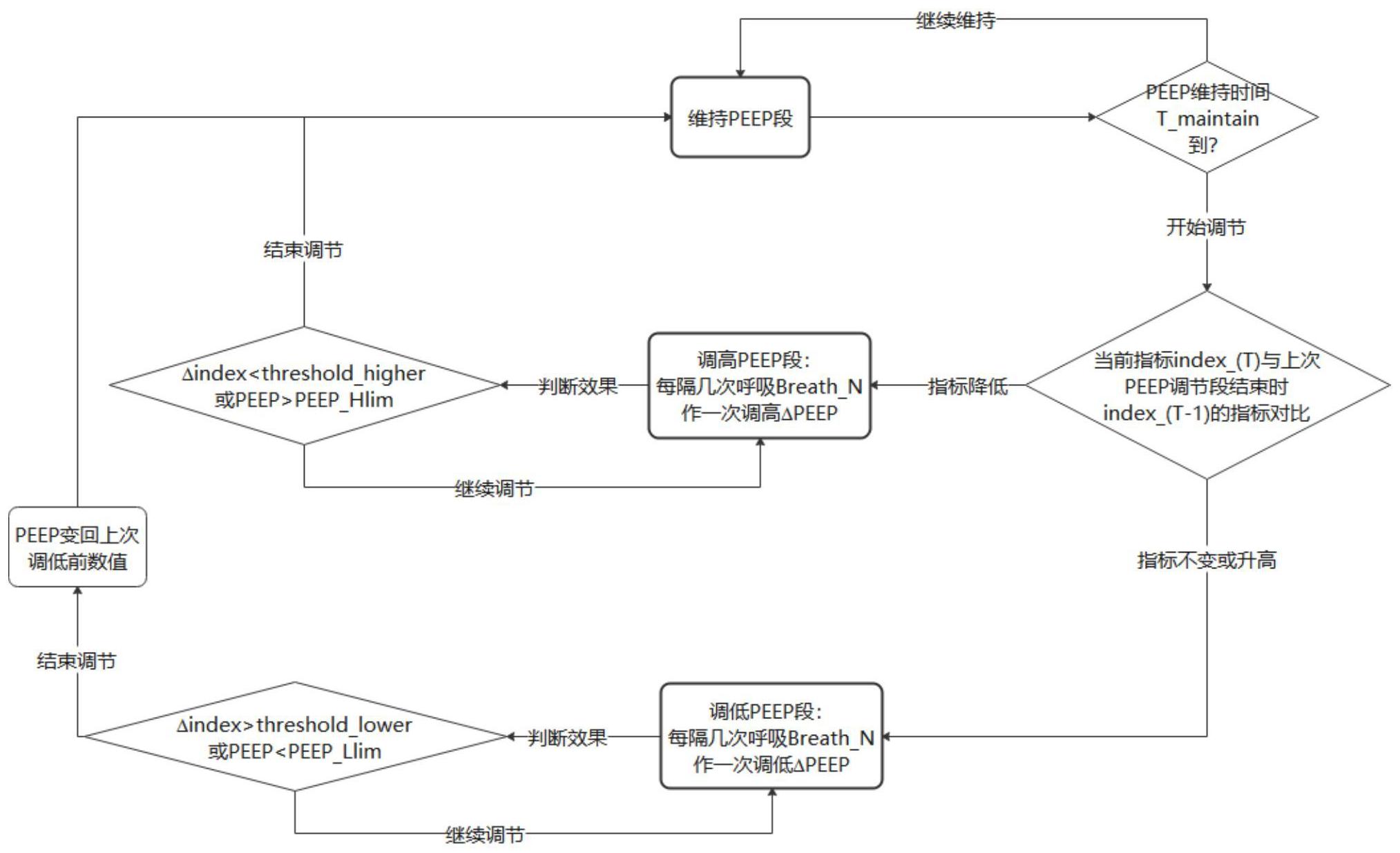
本发明公开了基于呼气气流受限指标的呼气压力自动滴定方法及系统,该方法包括:在维持阶段,当到达预设的维持时间,根据实时监测的负呼气流量、呼气峰流量和呼气时间,计算当前的呼气气流受限指标,进入调节阶段;判断当前的呼气气流受限指标是否小于上一个调节阶段结束时刻的呼气气流受限指标,如果为是,则进行调高呼气末正压操作;如果为否,则进入调低呼气末正压操作;当调高呼气末正压操作或调低呼气末正压操作结束,则记录该调节阶段结束时的呼气气流受限指标。本发明提出的呼气气流受限指标具有形象的描述意义,能够作为现实的呼气气流受限程度的指示;本发明提出的方法计算相对简单,不需要复杂性要求高的硬件支持,降低了产品成本。


