授权公布号:CN218181353U
一种RS485模块的通信电路
有效
申请
2022-09-11
申请公布
1970-01-01
授权
2022-12-30
预估到期
2032-09-11
| 申请号 | CN202222421895.9 |
| 申请日 | 2022-09-11 |
| 授权公布号 | CN218181353U |
| 授权公告日 | 2022-12-30 |
| 分类号 | G05B19/042 |
| 分类 | 控制;调节; |
| 申请人名称 | 武汉迈威通信股份有限公司 |
| 申请人地址 | 湖北省武汉市东湖新技术开发区流芳大道52号凤凰产业园E地块第2幢 |
专利法律状态
2022-12-30
授权
状态信息
授权
摘要
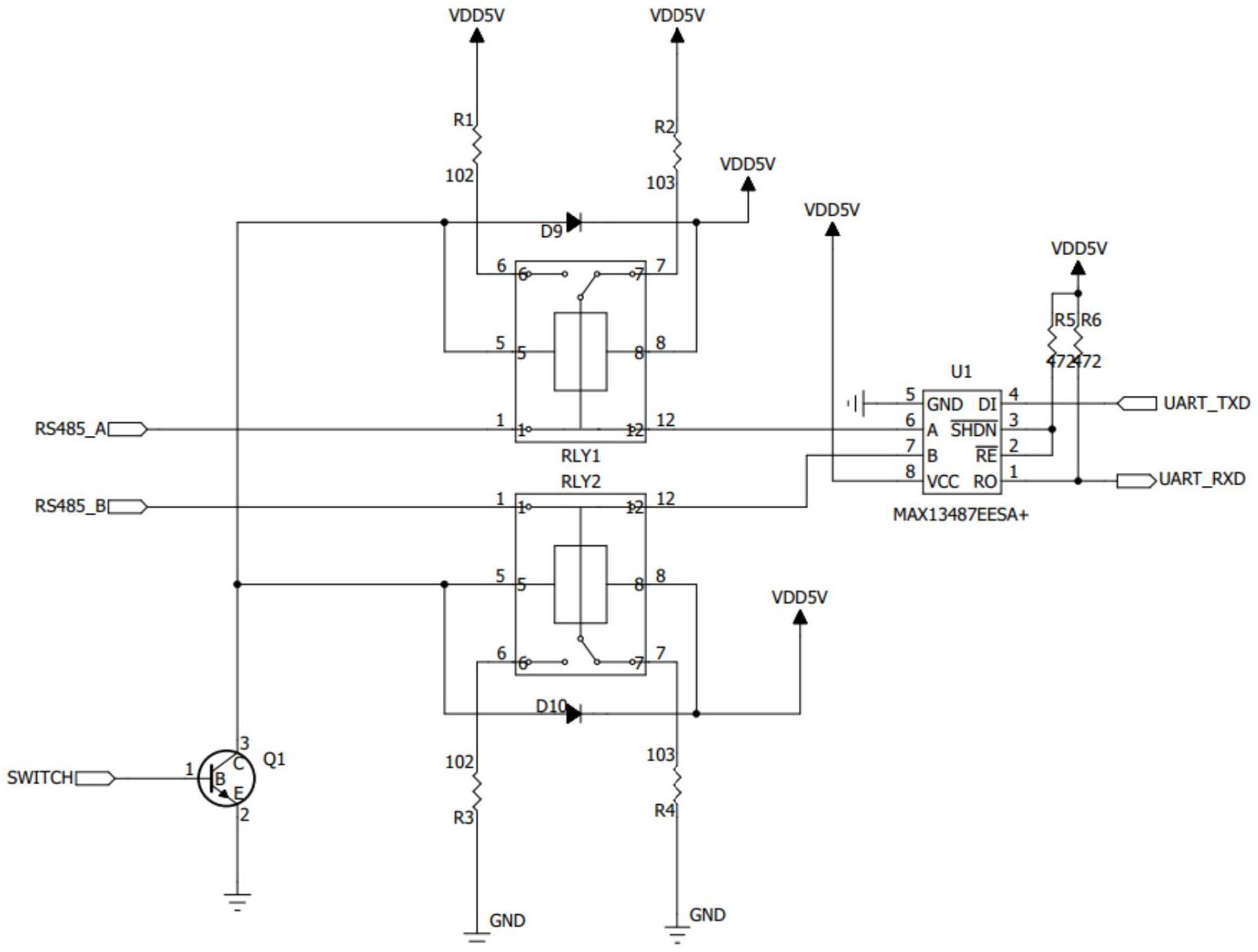
本实用新型提供一种RS485模块的通信电路,RS485模块的通信电路包括RS485模块和信号转换器,RS485模块和信号转换器之间连接有第一数据总线(A)和第二数据总线(B),其中,第一数据总线(A)通过第一切换模块连接有上拉电阻,第二数据总线(B)通过第二切换模块连接有下拉电阻,且上拉电阻和下拉电阻均至少包括两个不同的阻值的电阻单元;本实用新型的RS485总线连接的上/下拉电阻可通过切换模块实现连接不同阻值的电阻,不需要手动更换上/下拉电阻,其会根据RS485总线使用场景自动切换上/下拉电阻,保证总线通信正常,减少了手动更换电阻的人力成本以及时间成本。


