授权公布号:CN218846103U
一种相变电极锅炉排气凝水系统
有效
申请
2022-11-07
申请公布
1970-01-01
授权
2023-04-11
预估到期
2032-11-07
| 申请号 | CN202222945596.5 |
| 申请日 | 2022-11-07 |
| 授权公布号 | CN218846103U |
| 授权公告日 | 2023-04-11 |
| 分类号 | F22B1/30;F22B37/32;F22D11/06;F28B9/10 |
| 分类 | 蒸汽的发生; |
| 申请人名称 | 江苏双良锅炉有限公司 |
| 申请人地址 | 江苏省无锡市江阴市临港街道利港西利路115号 |
专利法律状态
2023-04-11
授权
状态信息
授权
摘要
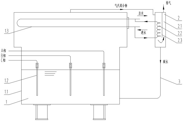
本实用新型涉及一种相变电极锅炉排气凝水系统,包括机组本体,所述机组本体包括机组筒体、电极和换热器,所述换热器设置在机组本体的顶部,所述机组本体外设有排气凝水器,所述排气凝水器包括凝水器筒体、冷凝水管和隔板,所述隔板将凝水器筒体分成两个腔室,且两个腔室底部连通,冷凝水管设置在其中一个腔室内,所述换热器的进出水管分别连接冷凝水管的进出口,所述凝水器筒体内的凝水通过回水管汇入机组筒体。本实用新型实现不凝性气体外排,维持锅炉运行压力,水蒸汽实现凝结成为热媒水循环使用,无需对热媒水进行补充;不凝性气体外排前进行离心分离,使不凝性气体与水蒸汽分离,减少水蒸汽的排放;排气凝水器内冷却介质为外界回水。


