授权公布号:CN110366932B
一种便携式电动打草机
有效
申请
2019-06-27
申请公布
2019-10-25
授权
2022-04-15
预估到期
2039-06-27
| 申请号 | CN201910567572.0 |
| 申请日 | 2019-06-27 |
| 申请公布号 | CN110366932A |
| 申请公布日 | 2019-10-25 |
| 授权公布号 | CN110366932B |
| 授权公告日 | 2022-04-15 |
| 分类号 | A01D34/416 |
| 分类 | 农业;林业;畜牧业;狩猎;诱捕;捕鱼; |
| 申请人名称 | 宁波奥晟机械有限公司 |
| 申请人地址 | 浙江省宁波市余姚市临山镇临山工业区南塘西路77号 |
专利法律状态
2022-04-15
授权
状态信息
授权
2019-10-25
公布
状态信息
公布
摘要
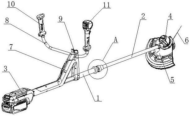
本发明公开了一种便携式电动打草机,包括操作杆、电池、打草头,所述打草头设置在操作杆的一端,所述操作杆包括内伸缩杆和滑动套接在内伸缩杆上的外伸缩杆,所述外伸缩杆上设置有锁紧控制装置,所述锁紧控制装置包括若干个位于内伸缩杆圆周外侧的第一移动杆和分别与第一移动杆相对应的第二移动杆,第一移动杆的一端与内伸缩杆的外环面接触,另一端设置有第一导向斜面;第二移动杆的一端设置有与第一导向斜面配合的第二导向斜面,所述锁紧控制装置还包括螺纹连接在外伸缩杆上用于推动第二移动杆移动螺母。本发明中,操作杆的长度能够进行有效调节,这样便能适用于不同身高的操作者,有效提高了操作者使用的舒适度。


