授权公布号:CN217532964U
一种双弹簧自动回位机构方向机
有效
申请
2022-04-07
申请公布
1970-01-01
授权
2022-10-04
预估到期
2032-04-07
| 申请号 | CN202220796591.8 |
| 申请日 | 2022-04-07 |
| 授权公布号 | CN217532964U |
| 授权公告日 | 2022-10-04 |
| 分类号 | B62D1/04;B62D5/02 |
| 分类 | 无轨陆用车辆; |
| 申请人名称 | 浙江四方股份有限公司 |
| 申请人地址 | 浙江省金华市永康市城西新区四方路8号 |
专利法律状态
2022-10-04
授权
状态信息
授权
摘要
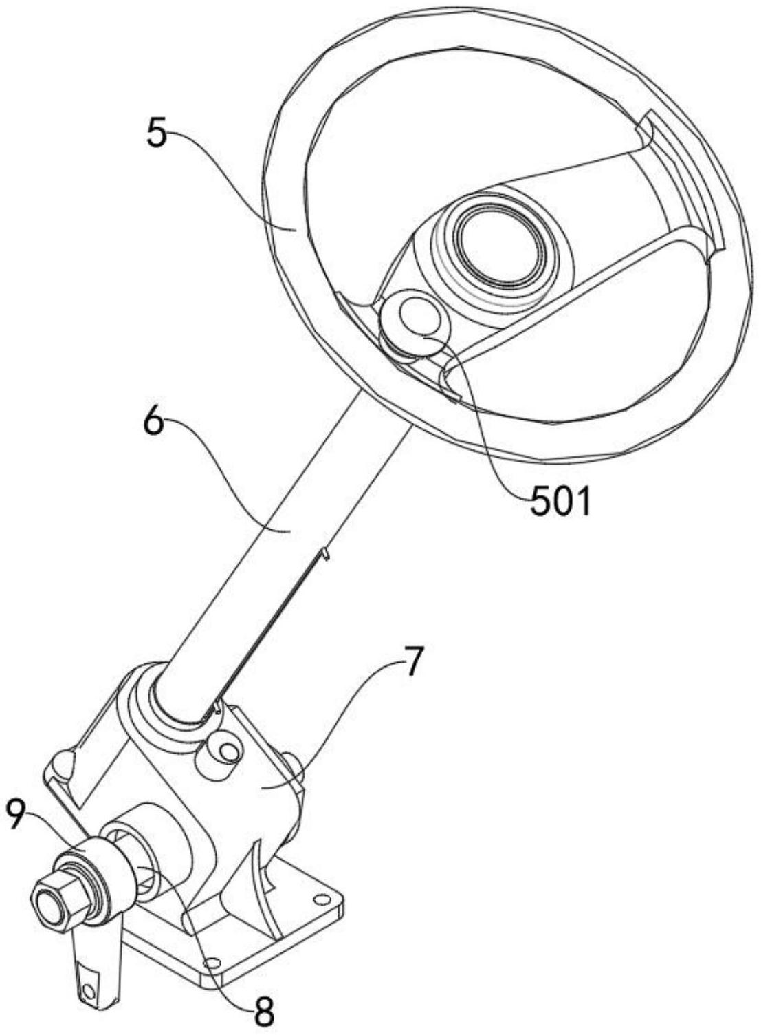
本实用新型公开了一种双弹簧自动回位机构方向机,包括方向转化机构以及弹簧回位机构,所述方向转化机构包括基座箱体以及蜗杆,所述基座箱体内设置有一涡轮,所述蜗杆上套设有一保护套,且所述蜗杆顶部上设置有一方向盘,所述弹簧回位机构包括有弹簧隔套,所述弹簧隔套上设置有一组回位弹簧,所述弹簧回位机构还包括弹簧销,所述弹簧隔套通过弹簧销设置在蜗杆上。通过方向转化机构、弹簧回位机构、蜗杆、保护套、弹簧隔套、回位弹簧、弹簧销、方向盘之间的配合,方向盘转动带动蜗杆转动,通过弹簧隔套带动回位弹簧发生形变,反之两个回位弹簧恢复弹性形变的过程中带动弹簧隔套转动,通过弹簧隔套带动蜗杆转动,将蜗杆回到最初的位置。


