授权公布号:CN214100903U
售酒机充放电管理装置
有效
申请
2020-11-30
申请公布
1970-01-01
授权
2021-08-31
预估到期
2030-11-30
| 申请号 | CN202022812336.1 |
| 申请日 | 2020-11-30 |
| 授权公布号 | CN214100903U |
| 授权公告日 | 2021-08-31 |
| 分类号 | H02J7/00;H01M10/44 |
| 分类 | 发电、变电或配电; |
| 申请人名称 | 无锡天任电子有限公司 |
| 申请人地址 | 江苏省无锡市蠡园开发区高新技术产业园6号房5楼 |
专利法律状态
2021-08-31
授权
状态信息
授权
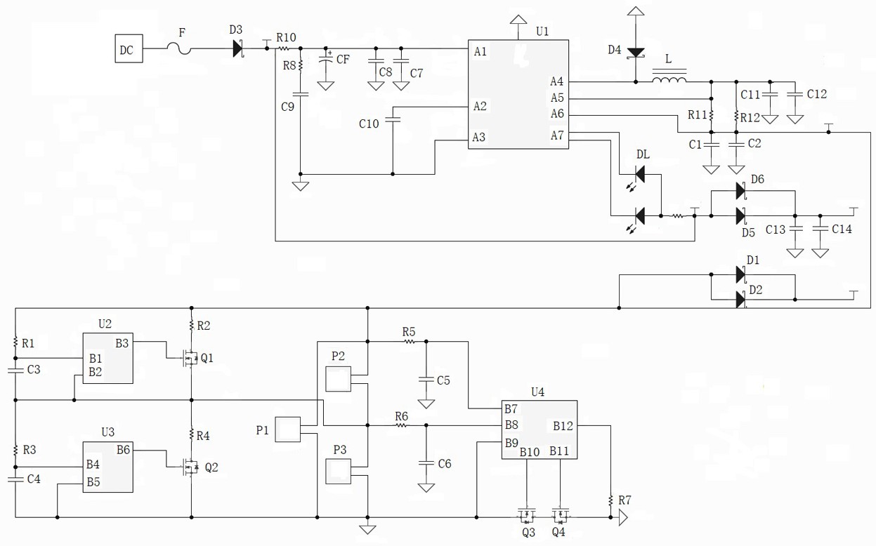
摘要
本实用新型涉及一种售酒机组件,具体说是售酒机充放电管理装置。它的特点是包括充电管路芯片、第一过放管理芯片、第二过放管理芯片、过充管理芯片、第一电池座、第二电池座和第三电池座。所述充电管路芯片有电源输入口、接地口和电压输出口。所述第一过放管理芯片有第一端口、第二端口和第三端口;所述第二过放管理芯片有第四端口、第五端口和第六端口。采用该充放电管理装置,售酒机电池的使用寿命较长。


