授权公布号:CN206900801U
一种纸塑包装机的热封机的脱模装置
有效
申请
2017-06-15
申请公布
1970-01-01
授权
2018-01-19
预估到期
2027-06-15
| 申请号 | CN201720702718.4 |
| 申请日 | 2017-06-15 |
| 授权公布号 | CN206900801U |
| 授权公告日 | 2018-01-19 |
| 分类号 | B65B61/28;B65B11/50 |
| 分类 | 输送;包装;贮存;搬运薄的或细丝状材料; |
| 申请人名称 | 广东力王新能源股份有限公司 |
| 申请人地址 | 广东省东莞市塘厦镇石马村 |
专利法律状态
2018-01-19
授权
状态信息
授权
摘要
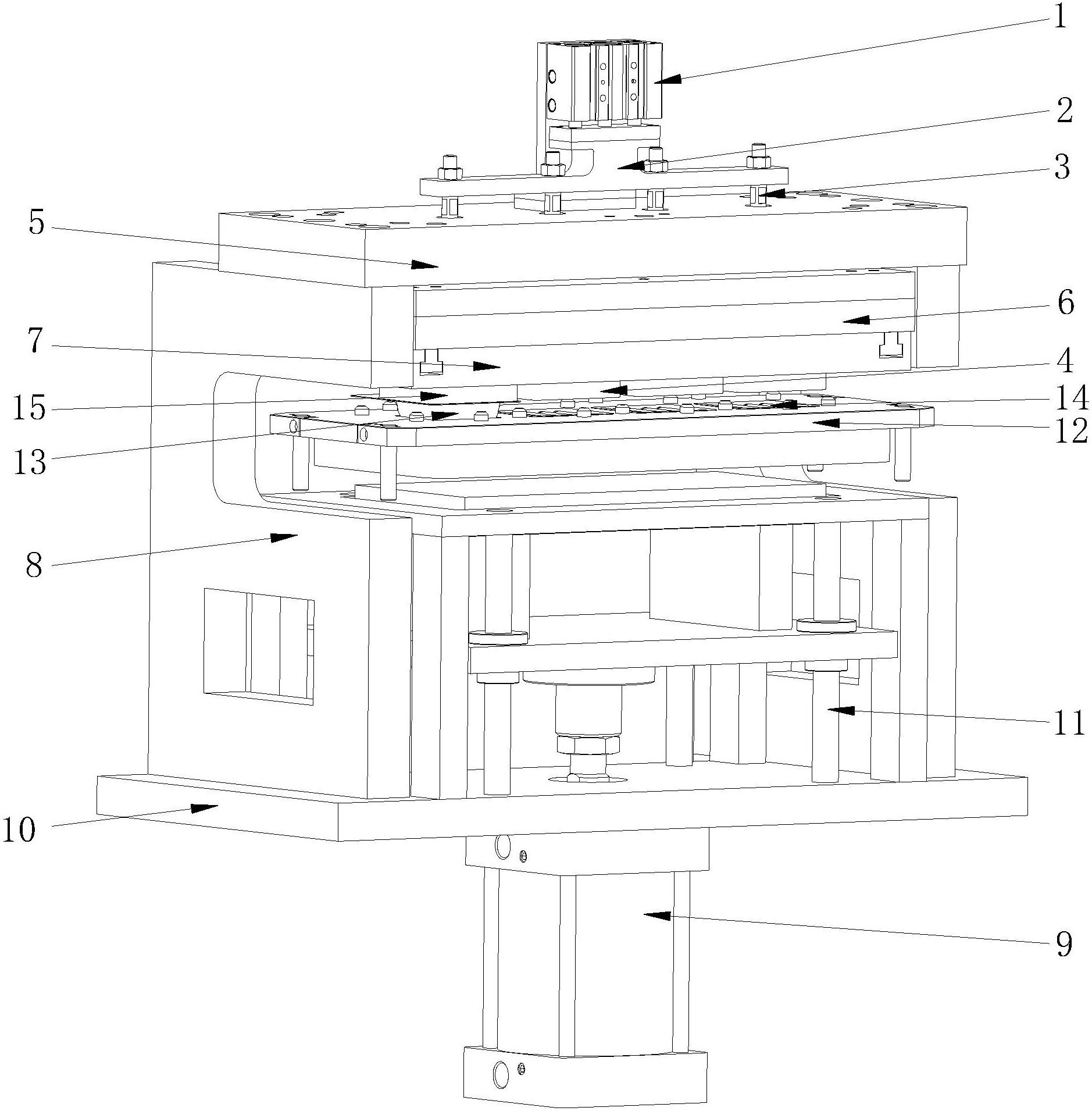
本实用新型公开了一种纸塑包装机的热封机的脱模装置,包括气缸,气缸的输出端连接有连接横梁,连杆的一端通过螺丝固定件卡合在横梁内,连杆的另一端安装有上模块,上模块内安装有脱模块,连接横梁通过连杆还连接有模具支架顶板、铸铝发热板和上模板,上模板的下表面与上模块的上表面接触连接,模具支架顶板通过螺栓紧固在磨具支架上,且铸铝发热板和上模板位于磨具支架的上端内部,磨具支架的下方设置有压紧气缸,压紧气缸和磨具支架之间设置有支撑板,支撑板上架设有压紧气缸连杆,压紧气缸连杆的上端连接有下模板,下模板上开设有凹槽,通过增加脱模块,保证产品及时脱模,提高了生产效率和生产安全。


