授权公布号:CN216057554U
基于单片机的自动补光台灯
有效
申请
2021-10-15
申请公布
1970-01-01
授权
2022-03-15
预估到期
2031-10-15
| 申请号 | CN202122489788.5 |
| 申请日 | 2021-10-15 |
| 授权公布号 | CN216057554U |
| 授权公告日 | 2022-03-15 |
| 分类号 | H05B45/12;H05B45/10;H05B45/345 |
| 分类 | 其他类目不包含的电技术; |
| 申请人名称 | 深圳市圣宏亮科技有限公司 |
| 申请人地址 | 广东省深圳市龙岗区龙岗街道龙西社区第三工业区学园路14栋2-3层、10栋1-3层 |
专利法律状态
2022-03-15
授权
状态信息
授权
摘要
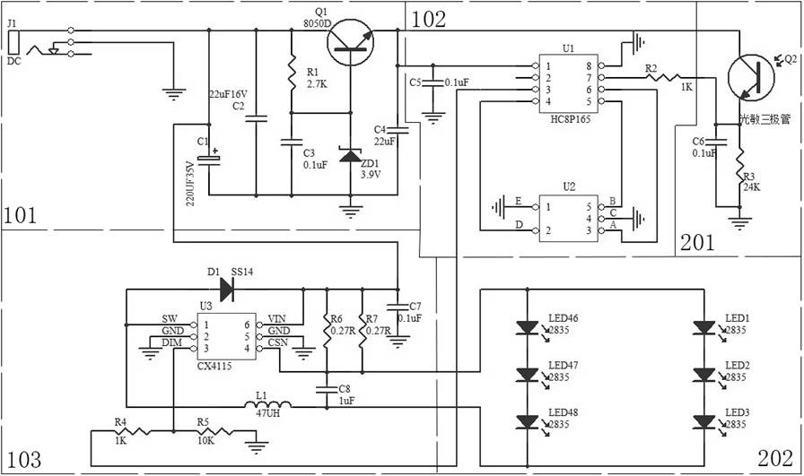
本实用新型公开一种基于单片机的自动补光台灯,包括控制板和与控制板电连接的灯板,控制板用于手动控制灯板的工作状态及亮度以及用于配合灯板进行自动调光以实现自动补光;控制板包括供电电路、控制电路和恒流驱动电路,控制电路分别与供电电路、恒流驱动电路和灯板电连接,供电电路还与外部电源电连接,恒流驱动电路还分别与外部电源和灯板电连接,供电电路用于供电,控制电路用于手动控制恒流驱动电路的运行以及用于配合灯板进行自动调光以实现自动补光,恒流驱动电路用于在控制电路的控制下控制灯板的工作状态及亮度。本实用新型实现基于手动调光或自动调光的自动补光,调光方式更丰富,使用更加便利,补光效果好,提升了用户的使用体验。


