授权公布号:CN218271402U
一种用于UVC杀菌灯的故障及寿命检测控制电路
有效
申请
2022-05-17
申请公布
1970-01-01
授权
2023-01-10
预估到期
2032-05-17
| 申请号 | CN202221196297.X |
| 申请日 | 2022-05-17 |
| 授权公布号 | CN218271402U |
| 授权公告日 | 2023-01-10 |
| 分类号 | G01M99/00;G01R31/44;A61L2/28;A61L2/10 |
| 分类 | 测量;测试; |
| 申请人名称 | 惠州元晖光电股份有限公司 |
| 申请人地址 | 广东省惠州市仲恺高新区陈江街道元晖路9号 |
专利法律状态
2023-01-10
授权
状态信息
授权
摘要
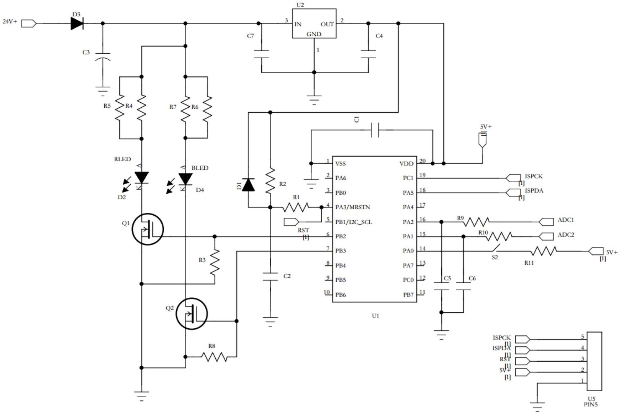
本实用新型提供一种用于UVC杀菌灯的故障及寿命检测控制电路,包括控制芯片U1,所述控制芯片U1的VSS引脚接地,所述控制芯片U1的VSS引脚和VDD引脚之间连接有电容C1,所述控制芯片U1的VDD引脚还连接V 5v+电压输入端,所述控制芯片U1的VSS引脚接地,所述控制芯片U1的A3/MRSTN引脚连接有电阻R1和RST始能端,所述电阻R1连接有电阻R2和二极管D1,所述电阻R2和二极管D1并联后连接控制芯片U2,所述电阻R2和二极管D1并联后连接所述控制芯片U2的OUT引脚,本实用新型能有效监测UVC灯工作状态、使用方便、杀菌效果,具有极大的经济价值和使用价值。


