授权公布号:CN211041469U
一种全变频空气源热泵地暖空调热水系统
有效
申请
2019-10-28
申请公布
1970-01-01
授权
2020-07-17
预估到期
2029-10-28
| 申请号 | CN201921827581.0 |
| 申请日 | 2019-10-28 |
| 授权公布号 | CN211041469U |
| 授权公告日 | 2020-07-17 |
| 分类号 | F25B13/00;F25B29/00;F24F5/00;F24F11/89;F24H4/02;F24D3/08;F24D3/10;F24D3/18;F24D19/10 |
| 分类 | 制冷或冷却;加热和制冷的联合系统;热泵系统;冰的制造或储存;气体的液化或固化; |
| 申请人名称 | 杭州鸿雁管道系统科技有限公司 |
| 申请人地址 | 浙江省杭州市临安区青山湖科技城鹤亭街899号 |
专利法律状态
2020-07-17
授权
状态信息
授权
摘要
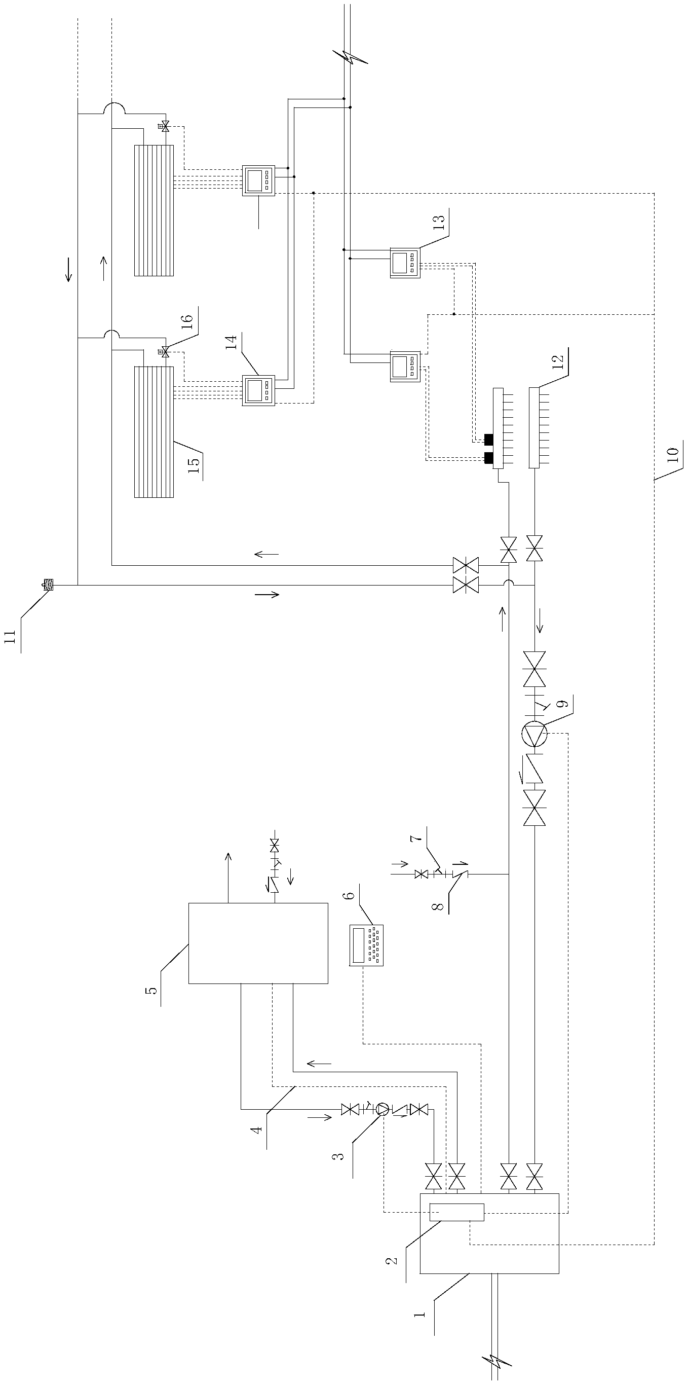
本实用新型公开了一种全变频空气源热泵地暖空调热水系统,包括:全变频主机,带有变频控制系统和配套的电路控制装置,所述全变频主机连接有相互独立的制热回路和冷热回路;串联在所述制热回路中的生活热水箱和热水循环泵,所述热水循环泵受所述变频控制系统控制;并联接入所述冷热回路中的空调支路和地暖支路;空调地暖循环泵,设于所述冷热回路的干路上,受所述变频控制系统控制。本实用新型通过变频技术,在室内任一末端工作或多个工作时,控制系统能智能地调节压缩机频率、水泵频率、风机频率,始终保持空气源热泵主机产出能力匹配末端需要。


