授权公布号:CN214139072U
一种自动包捆薄膜设备
有效
申请
2020-12-27
申请公布
1970-01-01
授权
2021-09-07
预估到期
2030-12-27
| 申请号 | CN202023191767.7 |
| 申请日 | 2020-12-27 |
| 授权公布号 | CN214139072U |
| 授权公告日 | 2021-09-07 |
| 分类号 | B65B11/04 |
| 分类 | 输送;包装;贮存;搬运薄的或细丝状材料; |
| 申请人名称 | 济南新三塑业有限公司 |
| 申请人地址 | 山东省济南市历城区董家镇曹家民营工业园兴桥路3号 |
专利法律状态
2021-09-07
授权
状态信息
授权
摘要
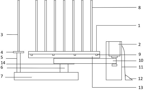
本实用新型专利公开了一种自动包捆薄膜设备,包括插盘和电机;所述插盘为圆形,所述插盘顶部设有插杆,所述插盘底部设有插头,所述插盘下方设有底盘,所述底盘上设有与插头对应的插口,所述底盘底部设有轴承,所述轴承外套有皮带,所述皮带与电机相连,所述轴承还与支柱相连,所述支柱底部与底座相连,所述底座一侧还设有支杆。与现有技术相比,本实用新型的有益效果是:第一,设计简单,成本低,易于实现;第二,包捆效率高,操作简单,劳动强度低。


