授权公布号:CN112719519B
一种用于含缺陷在役BOSS焊缝的修复设备及方法
有效
申请
2020-12-22
申请公布
2021-04-30
授权
2022-08-26
预估到期
2040-12-22
| 申请号 | CN202011530904.7 |
| 申请日 | 2020-12-22 |
| 申请公布号 | CN112719519A |
| 申请公布日 | 2021-04-30 |
| 授权公布号 | CN112719519B |
| 授权公告日 | 2022-08-26 |
| 分类号 | B23K9/04;B23K9/28;B23K9/32 |
| 分类 | 机床;不包含在其他类目中的金属加工; |
| 申请人名称 | 中国核工业建设股份有限公司 |
| 申请人地址 | 北京市顺义区林河经济开发区顺康路58号B座 |
专利法律状态
2022-08-26
授权
状态信息
授权
2022-08-12
专利申请权、专利权的转移
状态信息
专利申请权的转移;IPC(主分类):B23K9/04;专利申请号:2020115309047;登记生效日:20220729;变更事项:申请人;变更前权利人:核工业工程研究设计有限公司;变更后权利人:核工业工程研究设计有限公司;变更事项:地址;变更前权利人:101300 北京市顺义区林河经济开发区顺康路58号B座;变更后权利人:101300 北京市顺义区林河经济开发区顺康路58号B座;变更事项:申请人;变更前权利人:;变更后权利人:中国核工业二三建设有限公司 中国核工业建设股份有限公司
2021-05-21
实质审查的生效
状态信息
实质审查的生效;IPC(主分类):B23K9/04;专利申请号:2020115309047;申请日:20201222
2021-04-30
公布
状态信息
公布
摘要
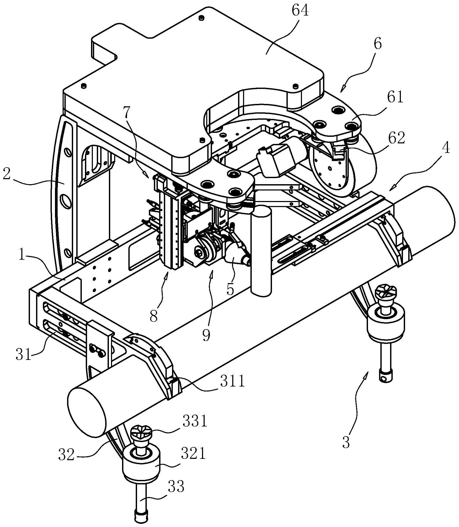
本申请涉及焊缝修复设备领域,尤其是涉及一种用于含缺陷在役BOSS焊缝的修复设备及方法,其技术方案要点是包括支撑板和支撑柱;支撑板上设置有能够将支撑板固定在母管上的夹紧组件;支撑柱上设置有水平旋转机构;水平旋转机构上设置有横向移动机构;横向移动机构上设置有竖直移动机构;竖直移动机构上设置有转枪机构;转枪机构上设置有焊枪;达到了代替手工焊对BOSS焊缝的缺陷进行修复,进而提高修复效率并提高焊缝质量的目的。


