授权公布号:CN217071193U
一种刀具用的镭雕夹具
有效
申请
2022-04-12
申请公布
1970-01-01
授权
2022-07-29
预估到期
2032-04-12
| 申请号 | CN202220844778.0 |
| 申请日 | 2022-04-12 |
| 授权公布号 | CN217071193U |
| 授权公告日 | 2022-07-29 |
| 分类号 | B23K26/70;B23K26/362;B23K37/04 |
| 分类 | 机床;不包含在其他类目中的金属加工; |
| 申请人名称 | 东莞市朗赛德五金工具有限公司 |
| 申请人地址 | 广东省东莞市长安镇乌沙兴二路21号 |
专利法律状态
2022-07-29
授权
状态信息
授权
摘要
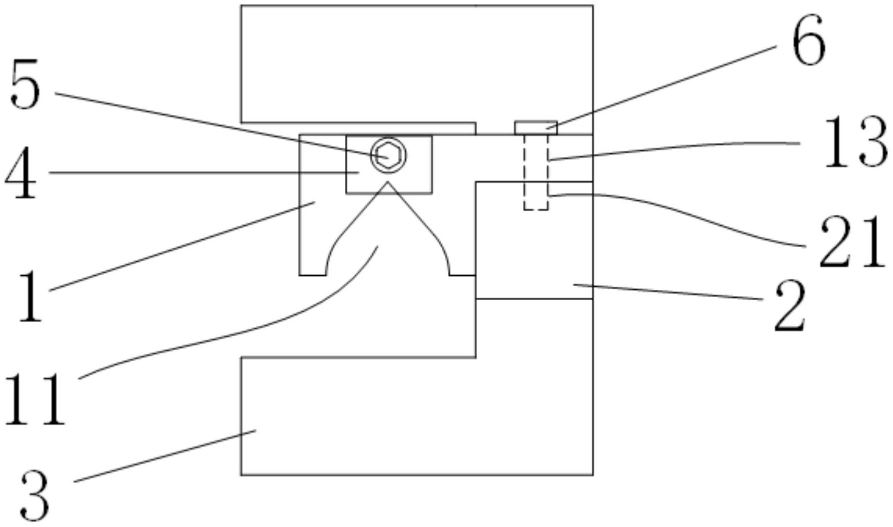
一种刀具用的镭雕夹具,包括:定位座、支撑杆、底座和压块,定位座、支撑杆和底座从上往下依次形成固定,定位座具有定位槽,定位槽从定位座的上表面往下延伸,压块与定位座形成固定,并且压块的一部分位于定位槽的正上方。由于支撑杆和底座的高度相对固定,并且定位时可以利用压块的限位作用,因此刀具的高度位置对位精确,确保不同刀具的二维码深浅程度一致。


