授权公布号:CN109683455B
显影盒、复位方法及成像设备
有效
申请
2019-01-17
申请公布
2019-04-26
授权
2024-02-09
预估到期
2039-01-17
| 申请号 | CN201910045723.6 |
| 申请日 | 2019-01-17 |
| 申请公布号 | CN109683455A |
| 申请公布日 | 2019-04-26 |
| 授权公布号 | CN109683455B |
| 授权公告日 | 2024-02-09 |
| 分类号 | G03G15/08;G03G15/00;G03G21/18 |
| 分类 | 摄影术;电影术;利用了光波以外其他波的类似技术;电记录术;全息摄影术〔4〕; |
| 申请人名称 | 纳思达股份有限公司 |
| 申请人地址 | 广东省珠海市香洲区珠海大道3883号01栋2楼、7楼B区、02栋、03栋、04栋1楼、2楼、3楼、4楼、5楼、05栋 |
专利法律状态
2024-02-09
授权
状态信息
授权
2019-05-21
实质审查的生效
状态信息
实质审查的生效;IPC(主分类):G03G15/08;申请日:20190117
2019-04-26
公布
状态信息
公布
摘要
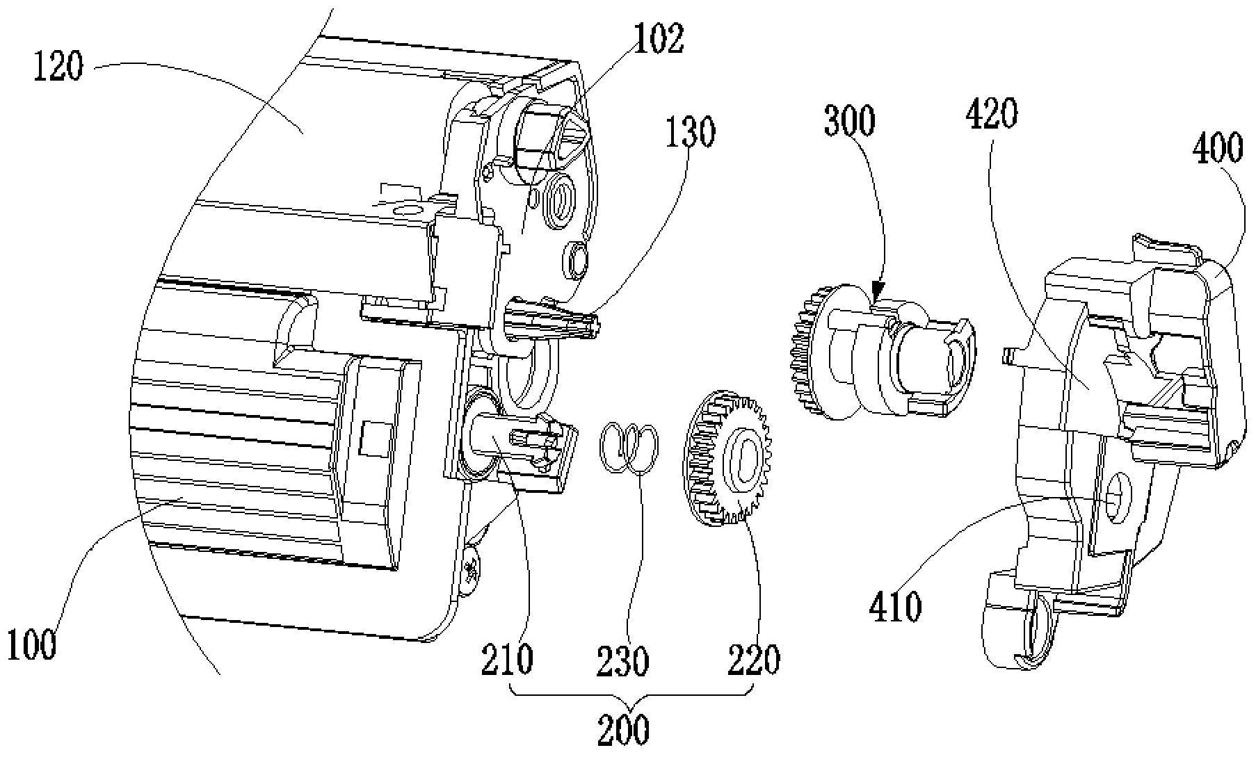
一种显影盒、复位方法及成像设备,属于成像技术领域,包括盒体、计数机构及驱动机构,计数机构设置于盒体,驱动机构包括传递齿轮,传递齿轮用于驱动计数机构,以使计数机构从第一位置移动到第二位置完成计数,传递齿轮能沿自身的轴向往复移动,从而与计数机构的齿轮部分传动连接或者解除连接。复位方法包括:轴向移动传递齿轮,使传递齿轮与齿轮部分解除连接;转动计数机构的检测件,使检测件从第二位置移动到第一位置;轴向移动传递齿轮,使传递齿轮与齿轮部分传动连接。成像设备包括上述的显影盒。该显影盒及成像设备具有生产效率高,成本低的特点。该复位方法具有操作简单方便的特点。


