授权公布号:CN206085325U
一种硅酸钙板的生产系统
有效
申请
2016-08-29
申请公布
1970-01-01
授权
2017-04-12
预估到期
2026-08-29
| 申请号 | CN201620965669.9 |
| 申请日 | 2016-08-29 |
| 授权公布号 | CN206085325U |
| 授权公告日 | 2017-04-12 |
| 分类号 | B28C1/18;B28C1/16;B28C3/00;B28B1/52 |
| 分类 | 加工水泥、黏土或石料; |
| 申请人名称 | 台荣建材(湖州)有限公司 |
| 申请人地址 | 浙江省湖州市长兴县经济技术开发区太湖大道与经四路交叉口长兴民营科技园二期综合大楼108办公室 |
专利法律状态
2023-11-10
专利申请权、专利权的转移
状态信息
专利权的转移;IPC(主分类):B28C1/18;专利号:ZL2016209656699;登记生效日:20231026;变更事项:专利权人;变更前权利人:台荣建材(湖州)有限公司;变更后权利人:湖州科博信息科技有限公司;变更事项:地址;变更前权利人:313000 浙江省湖州市长兴县洪桥镇;变更后权利人:313199 浙江省湖州市长兴县经济技术开发区太湖大道与经四路交叉口长兴民营科技园二期综合大楼108办公室
2017-04-12
授权
状态信息
授权
摘要
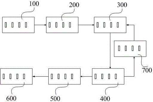
本实用新型提供了一种硅酸钙板的生产系统,其包括粉碎装置、搅拌装置、制浆装置、成型装置、定型装置和烘干装置,其中在所述成型装置与所述制浆装置之间设置有回流装置;所述回流装置将成型过程中遗留的浆液回流至制浆装置中;所述回流装置包括浆液收集装置、与所述浆液收集装置连通的传输装置以及浆液回收罐,所述浆液回收罐与所述制浆装置连通。本实用新型的硅酸钙板的生产系统将成型过程中的加工废料(浆液)回流至制浆装置,使得这部分浆液重新进入生产过程,实现了加工废料的再利用。经试验,增加回流装置后,硅酸钙板的原料利用率提高到90%以上,同时大大减少了生产废料的处理量,节省了后续的处理费用。


