授权公布号:CN210370241U
翘杆锁止型电子锁
有效
申请
2019-07-09
申请公布
1970-01-01
授权
2020-04-21
预估到期
2029-07-09
| 申请号 | CN201921066168.7 |
| 申请日 | 2019-07-09 |
| 授权公布号 | CN210370241U |
| 授权公告日 | 2020-04-21 |
| 分类号 | E05B47/00;E05B15/00 |
| 分类 | 锁;钥匙;门窗零件;保险箱; |
| 申请人名称 | 中山市爱而福德电子科技有限公司 |
| 申请人地址 | 广东省中山市小榄镇德来北路十横街3号 |
专利法律状态
2020-04-21
授权
状态信息
授权
摘要
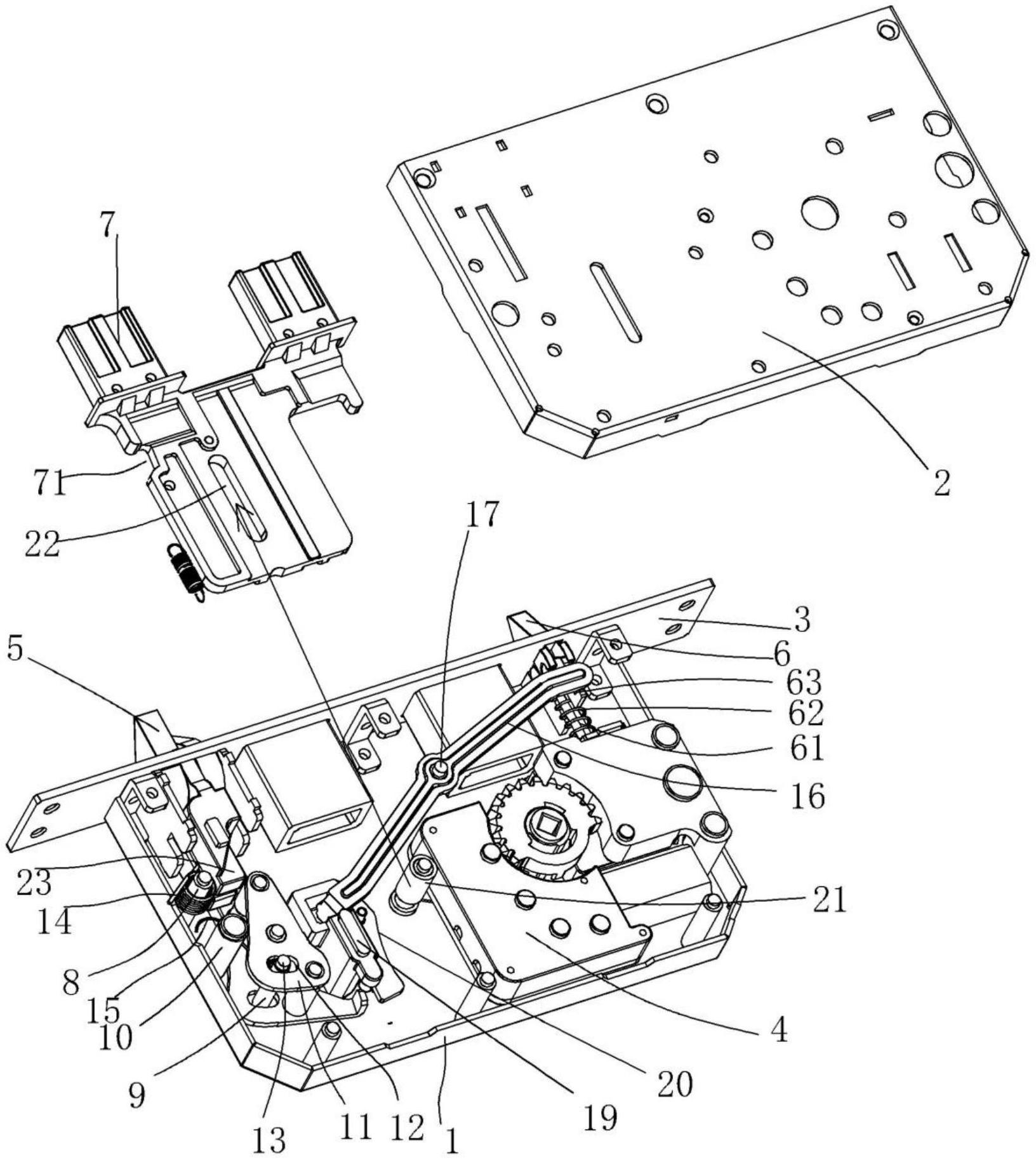
本实用新型公开了一种翘杆锁止型电子锁,包括锁壳和锁盖,在锁壳的侧面固定有锁舌面板,在锁壳内固定有电子驱动结构,在锁舌面板的两端分别设置有固定锁舌和活动锁舌,在锁舌面板的中部设置有方舌,在锁壳内还设置有支柱杆和二个支撑柱杆,还设置有一个限位柱杆,还设置有三角形拨片,在一个支撑柱杆设置有复位拨动弹簧,在锁壳的上部还设置有翘杆,翘杆的中部通过旋转轴杆固定在锁盖的底面中部,翘杆的一端卡扣在活动锁舌上,在锁壳内还设置有活动槽,在活动槽内设置有活动块,在锁壳上还设置有方舌拨片。本实用新型的结构设置合理,操作便捷,可以有效的通过固定锁舌对活动锁舌锁紧定位,保证了使用的稳定性和可靠性,适用性强且实用性好。


