授权公布号:CN217360056U
一种高精度高线性度直流电压隔离采样电路
有效
申请
2022-02-09
申请公布
1970-01-01
授权
2022-09-02
预估到期
2032-02-09
| 申请号 | CN202220261571.0 |
| 申请日 | 2022-02-09 |
| 授权公布号 | CN217360056U |
| 授权公告日 | 2022-09-02 |
| 分类号 | G01R19/25 |
| 分类 | 测量;测试; |
| 申请人名称 | 深圳市科瑞爱特科技开发有限公司 |
| 申请人地址 | 广东省深圳市宝安区西乡街道南昌社区南昌华丰工业园1栋厂房301 |
专利法律状态
2022-09-02
授权
状态信息
授权
摘要
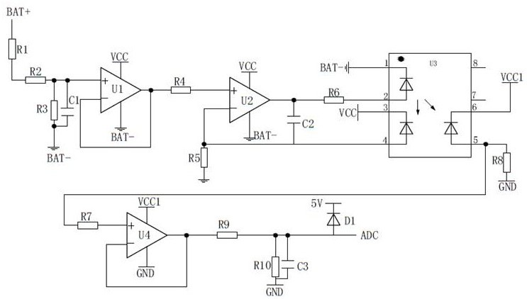
本实用新型涉及一种高精度高线性度直流电压隔离采样电路,包括依次电性连接的直流电压采样电路、线性光耦隔离电路和电压跟随电路,直流输入电压经过所述直流电压采样电路的分压、滤波转换成与直流输入电压成正比的低压直流电压采样信号,再经过所述线性光耦隔离电路转换为与直流输入隔离的、成线性关系的直流电压采样信号,并通过所述电压跟随电路,最终得到与直流输入电压隔离的高精度、高线性度的直流电压采样信号。


