授权公布号:CN107610451B
近距离wifi热点定位的快速约车方法及系统
有效
申请
2017-08-31
申请公布
2018-01-19
授权
2020-10-02
预估到期
2037-08-31
| 申请号 | CN201710770456.X |
| 申请日 | 2017-08-31 |
| 申请公布号 | CN107610451A |
| 申请公布日 | 2018-01-19 |
| 授权公布号 | CN107610451B |
| 授权公告日 | 2020-10-02 |
| 分类号 | G08G1/00 |
| 分类 | 信号装置; |
| 申请人名称 | 武汉斑马快跑科技有限公司 |
| 申请人地址 | 湖北省武汉市洪山区光谷大道现代光谷世贸中心A座23-27楼 |
专利法律状态
2020-10-02
授权
状态信息
授权
2018-02-13
实质审查的生效
状态信息
实质审查的生效;IPC(主分类):G08G1/00;专利申请号:201710770456X;申请日:20170831
2018-01-19
发明专利申请公布
状态信息
公布
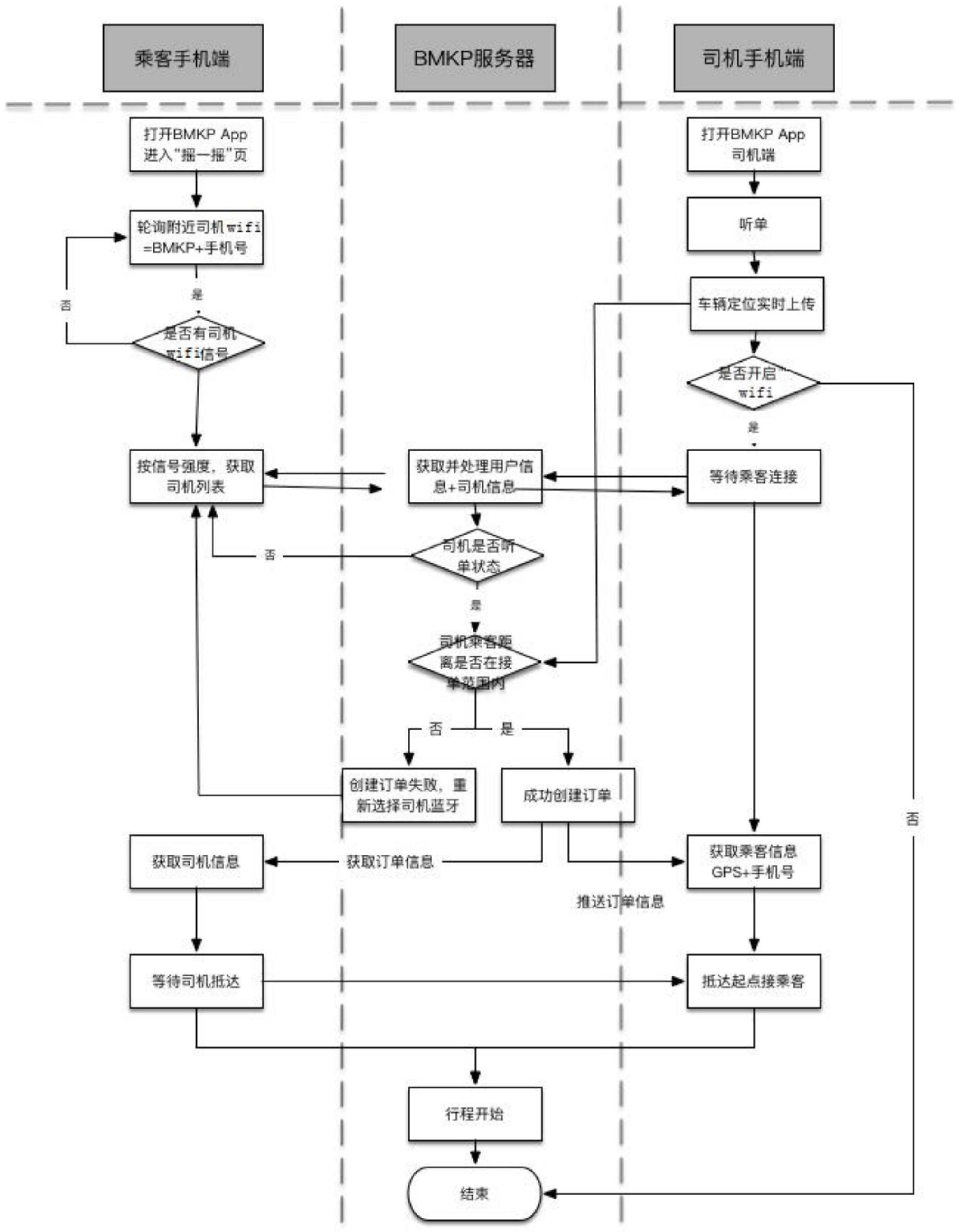
摘要
本发明公开一种近距离wifi热点定位的快速约车方法及系统,其在接收乘客触发的wifi搜索信号后,按预设算法进行wifi热点的实时轮询搜索,获取网约车司机的初级司机列表;并根据接单规则从初级司机列表中筛选出听单状态的司机信息,形成次级司机列表;再从次级司机列表中wifi热点中遍历得到首个满足阈值间距匹配条件的wifi热点,将该wifi热点所对应的司机与乘客成功配对,并向配对成功的乘客与司机推送订单信息。其基于近距离wifi热点有效匹配乘客和司机,通过对数据查询处理,并结合司机的营运状态和实时距离直接创建订单成功,推送订单给乘客、司机,从而以最高效率实现订单的建立,极大的提高了乘客的打车效率和司机的应答率。


