授权公布号:CN205113039U
一种电动随身车及其电源系统
有效
申请
2015-06-29
申请公布
1970-01-01
授权
2016-03-30
预估到期
2025-06-29
| 申请号 | CN201520453251.5 |
| 申请日 | 2015-06-29 |
| 授权公布号 | CN205113039U |
| 授权公告日 | 2016-03-30 |
| 分类号 | B60L11/18 |
| 分类 | 一般车辆; |
| 申请人名称 | 深圳市鳄鱼平衡车有限公司 |
| 申请人地址 | 广东省深圳市龙岗区坂田街道新雪社区上雪科工业城北区8号A栋602 |
专利法律状态
2016-03-30
授权
状态信息
授权
摘要
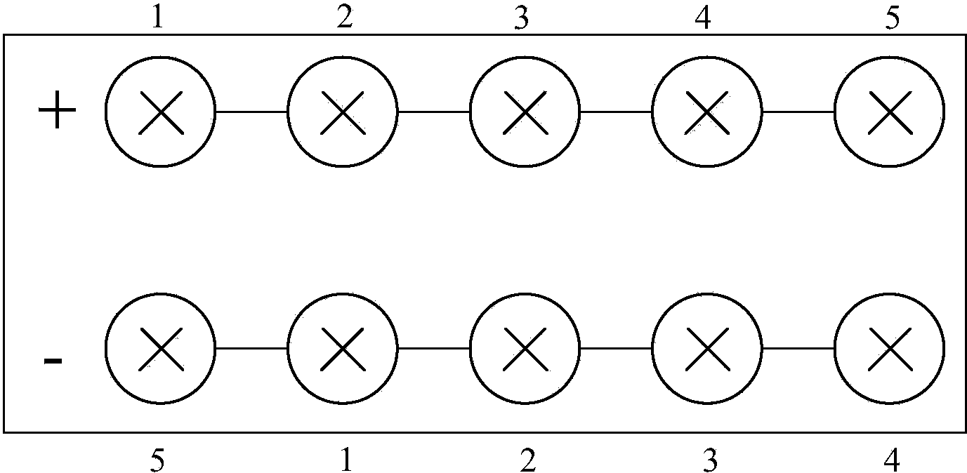
本实用新型属于汽车领域,尤其涉及一种电动随身车及其电源系统。在本实用新型实施例中,电动随身车的电源系统包括1-5号电池组,每号电池组由3节4.2V电池串联构成,实现12.6V电压,采用串联板将1-5号电池组串接,可以实现60V电压,可作为电动随身车的行驶电源,当汽车的启动电源不足时,可采用并联板将1-5号电池组并接,可以实现12.6V电压,可将电动随身车的电源转换为汽车的启动电源,这样可以随时启动汽车,操作也很方便。


