授权公布号:CN206353696U
一种电源输出控制电路
有效
申请
2017-01-18
申请公布
1970-01-01
授权
2017-07-25
预估到期
2027-01-18
| 申请号 | CN201720057287.0 |
| 申请日 | 2017-01-18 |
| 授权公布号 | CN206353696U |
| 授权公告日 | 2017-07-25 |
| 分类号 | H02H3/00;G01R31/00 |
| 分类 | 发电、变电或配电; |
| 申请人名称 | 云鸟(上海)能源科技有限公司 |
| 申请人地址 | 上海市杨浦区国定路323号902-172室 |
专利法律状态
2017-07-25
授权
状态信息
授权
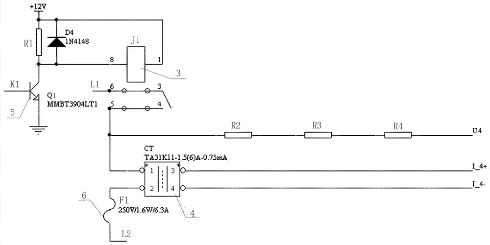
摘要
本实用新型的电源输出控制电路,包括计量电路和电源输出控制电路,特征在于:电源输出控制电路由继电器J1、交流互感器CT和三极管Q1组成,继电器J1的线圈与三极管Q1串联后接于控制电源的两端;电源输入端L1接于继电器J1常开点的一端,电源输出端L2与交流互感器CT的输入端串联后接于相应常开点的另一端。本实用新型的电源输出控制电路,计量电路通过对经过继电器常开点后的电压检测,可有效地检测出电源线是否出现了“无法断开”的情形,计量电路通过对电流互感器输出信号的检测,可有效地检测出电源线是否出现了“无法导通”的情形,保证了供电电源线的安全、稳定运行。


