授权公布号:CN214673485U
电源柜控制装置
有效
申请
2021-05-28
申请公布
1970-01-01
授权
2021-11-09
预估到期
2031-05-28
| 申请号 | CN202121173814.7 |
| 申请日 | 2021-05-28 |
| 授权公布号 | CN214673485U |
| 授权公告日 | 2021-11-09 |
| 分类号 | H02B1/24;H02B1/30;H05B45/10;H05B45/12;H05B47/11;H05B47/12;H05B47/16 |
| 分类 | 发电、变电或配电; |
| 申请人名称 | 河南中州电气设备有限公司 |
| 申请人地址 | 河南省郑州市郑东新区平安大道197号永和龙子湖中央广场A座32层3206室 |
专利法律状态
2021-11-09
授权
状态信息
授权
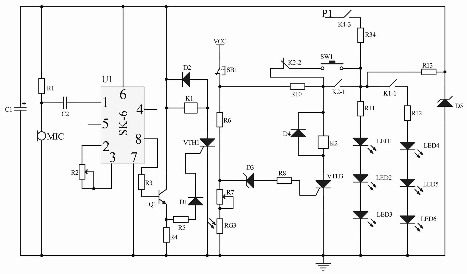
摘要
本实用新型公开了电源柜控制装置,所述控制装置包括相互连接开门照明电路、关门照明电路;所述开门照明电路在电源柜的柜门打开的状态下,白天,电源柜的柜门打开,手动按下人工按钮开关,电源柜中的光源发出一级亮度的光亮,夜晚,电源柜的柜门打开,电源柜中的光源自动发出一级亮度的光亮,发出一级亮度的光亮后若有声音信号,电源柜中的光源发出二级亮度的光亮;所述关门照明电路在电源柜的柜门关闭的状态下,当检测到持续一定时间的大的亮度差别时,则电源柜中的光源发出一定时间的一级亮度光亮后熄灭,有效的解决了现有技术中存在的,电源柜中的照明装置不可自动控制调节亮度,不能满足多样化的检修需求的问题。


