授权公布号:CN214669424U
绝缘子故障检测电路
有效
申请
2021-04-29
申请公布
1970-01-01
授权
2021-11-09
预估到期
2031-04-29
| 申请号 | CN202120913233.6 |
| 申请日 | 2021-04-29 |
| 授权公布号 | CN214669424U |
| 授权公告日 | 2021-11-09 |
| 分类号 | G01R31/12 |
| 分类 | 测量;测试; |
| 申请人名称 | 河南中州电气设备有限公司 |
| 申请人地址 | 河南省郑州市郑东新区平安大道197号永和龙子湖中央广场A座32层3206室 |
专利法律状态
2021-11-09
授权
状态信息
授权
摘要
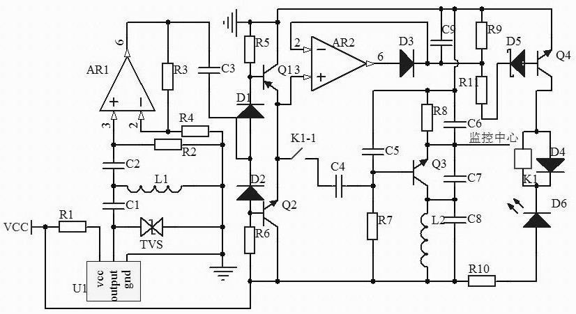
本实用新型公开了一种绝缘子故障检测电路,所述故障检测电路包括裂纹信号检测电路、峰值检测电路和裂纹信号调频电路,所述裂纹信号检测电路将超声波传感器U1检测到的裂纹信号依次传输到对裂纹信号进行放大的放大器和用于降低电路阻抗的缓冲器;所述峰值检测电路采用峰值提取器提取缓冲后的裂纹信号的峰值,并利用控制器对裂纹信号调频电路进行控制;所述裂纹信号调频电路的输入端与缓冲器连接,裂纹信号调频电路的输出端与监控中心连接。本实用新型利用超声波传感器U1实现了绝缘子裂纹的在线实时检测,避免了绝缘子出现裂纹导致绝缘子失效影响电力运行的问题。


