授权公布号:CN214543255U
配电箱监控装置
有效
申请
2021-05-19
申请公布
1970-01-01
授权
2021-10-29
预估到期
2031-05-19
| 申请号 | CN202121076604.6 |
| 申请日 | 2021-05-19 |
| 授权公布号 | CN214543255U |
| 授权公告日 | 2021-10-29 |
| 分类号 | H02B1/56;H02B1/24;H02B1/46 |
| 分类 | 发电、变电或配电; |
| 申请人名称 | 河南中州电气设备有限公司 |
| 申请人地址 | 河南省郑州市郑东新区平安大道197号永和龙子湖中央广场A座32层3206室 |
专利法律状态
2021-10-29
授权
状态信息
授权
摘要
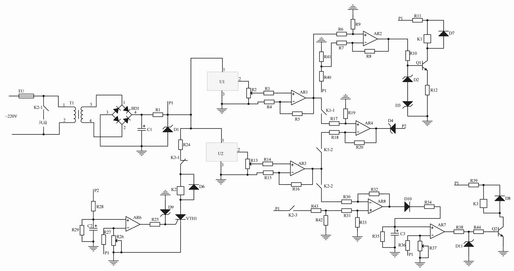
本实用新型公开了配电箱监控装置,所述监控装置包括相互连接的电源电路、风扇启动控制电路、风扇启动执行电路、风扇关闭电路;所述电源电路为整个电路提供直流电,风扇启动控制电路在配电箱箱体温度大于一定值时,控制风扇启动执行电路预工作,风扇启动执行电路在配电箱箱体温度大于配电箱箱内温度一定时间后,控制电源电路启动风扇转动,同时控制风扇关闭电路预工作,风扇关闭电路在配电箱箱内温度低于一定温度一段时间后,控制风扇的关闭,有效的解决了现有技术中存在的,在配电箱箱内温度已经过高时,启动风扇进行散热,达到要求的低温点耗时较长,散热效率慢,且配电箱内的电器存在因高温其稳定性受影响的潜在性的问题。


