授权公布号:CN212033775U
配电柜功率补偿装置
有效
申请
2020-05-26
申请公布
1970-01-01
授权
2020-11-27
预估到期
2030-05-26
| 申请号 | CN202020896801.1 |
| 申请日 | 2020-05-26 |
| 授权公布号 | CN212033775U |
| 授权公告日 | 2020-11-27 |
| 分类号 | H02J3/18 |
| 分类 | 发电、变电或配电; |
| 申请人名称 | 河南中州电气设备有限公司 |
| 申请人地址 | 河南省郑州市金水区金水路299号浦发国际金融中心B座1706室 |
专利法律状态
2020-11-27
授权
状态信息
授权
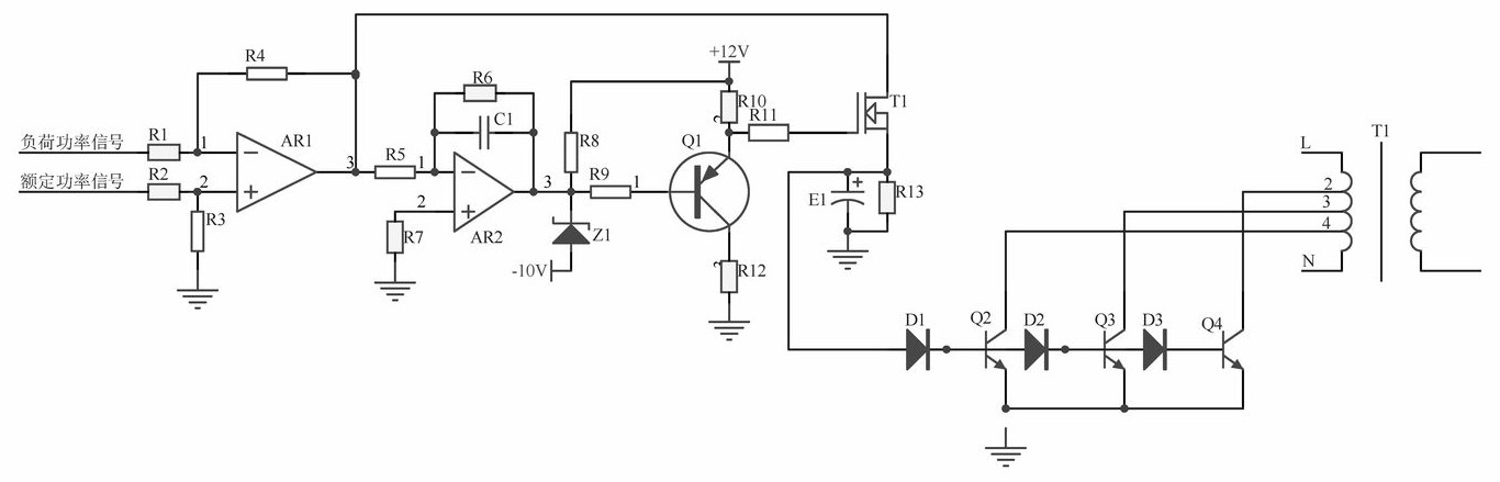
摘要
本实用新型的配电柜功率补偿装置,所述功率差电路采用差动放大器计算出配电柜输出的额定功率信号和负荷功率信号的差值,差值信号进入过负荷预判电路,首先采用运放AR2为核心的积分器计算出差值信号的变化率,之后经低压触发导通电路检测是否过负荷,过负荷时,三极管Q1导通,触发功率补偿电路中场效应晶体管T1导通,负荷功率信号触发三极管Q2‑三极管Q4导通,改变配电柜变压器的容量,也即初级绕组的匝数,进而调节输出电压,实现功率补偿,避免长时间过负荷运行,能减少过负荷保护装置因功率不匹配造成的动作,能有效的提高配电柜的正常运行。


