授权公布号:CN211880092U
一种充电桩稳压电路
有效
申请
2020-05-29
申请公布
1970-01-01
授权
2020-11-06
预估到期
2030-05-29
| 申请号 | CN202020950054.5 |
| 申请日 | 2020-05-29 |
| 授权公布号 | CN211880092U |
| 授权公告日 | 2020-11-06 |
| 分类号 | H02H7/125 |
| 分类 | 发电、变电或配电; |
| 申请人名称 | 河南中州电气设备有限公司 |
| 申请人地址 | 河南省郑州市金水区金水路299号浦发国际金融中心B座1706室 |
专利法律状态
2020-11-06
授权
状态信息
授权
摘要
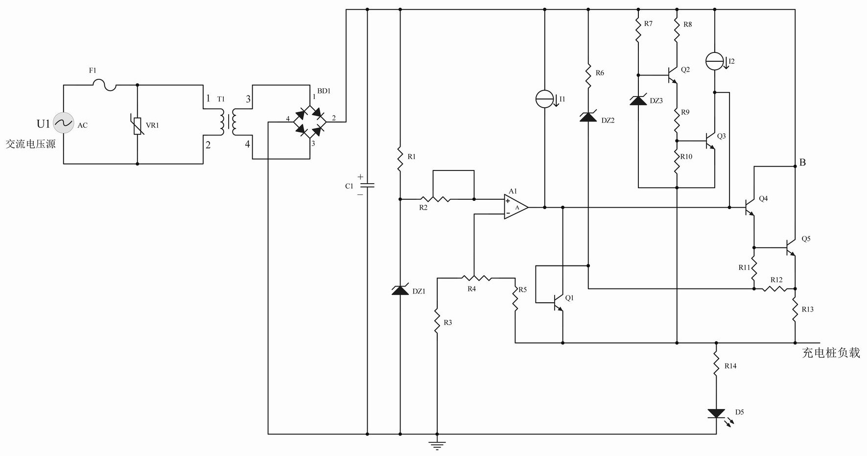
本实用新型公开了一种充电桩稳压电路,包括交流电压源、充电桩负载,还包括整流滤波电路、稳压处理电路,在交流电压源与充电桩负载之间依次设置整流滤波电路、稳压处理电路,整流滤波电路将交流电压源提供的交流电压转化为直流电压传输到稳压处理电路的输入端,稳压处理电路将直流电压进行稳压处理后输出到充电桩负载的输入端,本实用新型公开的一种充电桩稳压电路,能有效的解决当交流电压源发生波动或者整流滤波后的直流电压输出端的负载的电阻发生变化时直流电压不稳定的问题,还可以有效的解决电路中针对电子元器件在经受雷击浪涌、过压过流以及过温时保护措施薄弱的问题,整体提高电路的稳定性。


