授权公布号:CN211293704U
一种具备基线校准功能的粉尘仪控制装置
有效
申请
2020-02-11
申请公布
1970-01-01
授权
2020-08-18
预估到期
2030-02-11
| 申请号 | CN202020161270.1 |
| 申请日 | 2020-02-11 |
| 授权公布号 | CN211293704U |
| 授权公告日 | 2020-08-18 |
| 分类号 | G05B19/042 |
| 分类 | 控制;调节; |
| 申请人名称 | 中绿环保科技股份有限公司 |
| 申请人地址 | 山西省太原市高新区中心街山西环保科技园 |
专利法律状态
2020-08-18
授权
状态信息
授权
摘要
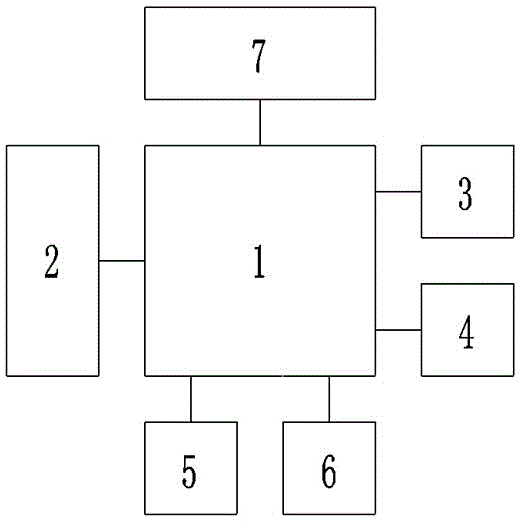
本实用新型一种具备基线校准功能的粉尘仪控制装置,属于具备基线校准功能的粉尘仪控制装置技术领域;所要解决的技术问题为:提供一种具备基线校准功能的粉尘仪控制装置硬件结构的改进;解决该技术问题采用的技术方案为:包括微控制器,所述微控制器的AD输入接口与信号调理模块相连,所述微控制器的开关量检测接口与数据校准模块相连,所述微控制器的I2C接口与数据存储模块相连;所述微控制器还通过导线与数据通信模块双向连接;所述微控制器还通过导线与控制面板相连;所述微控制器的电源输入端与电源模块相连;本实用新型安装应用于粉尘仪。


