授权公布号:CN116760878B
一种网络连接和传输的处理方法、装置、设备及介质
有效
申请
2023-08-21
申请公布
2023-09-15
授权
2023-12-01
预估到期
2043-08-21
| 申请号 | CN202311050896.X |
| 申请日 | 2023-08-21 |
| 申请公布号 | CN116760878A |
| 申请公布日 | 2023-09-15 |
| 授权公布号 | CN116760878B |
| 授权公告日 | 2023-12-01 |
| 分类号 | H04L67/148;H04L69/14 |
| 分类 | 电通信技术; |
| 申请人名称 | 每日互动股份有限公司 |
| 申请人地址 | 浙江省杭州市西湖区西溪路525号A楼西区418室 |
专利法律状态
2023-12-01
授权
状态信息
授权
2023-10-03
实质审查的生效
状态信息
实质审查的生效;IPC(主分类):H04L67/148;申请日:20230821
2023-09-15
公布
状态信息
公布
摘要
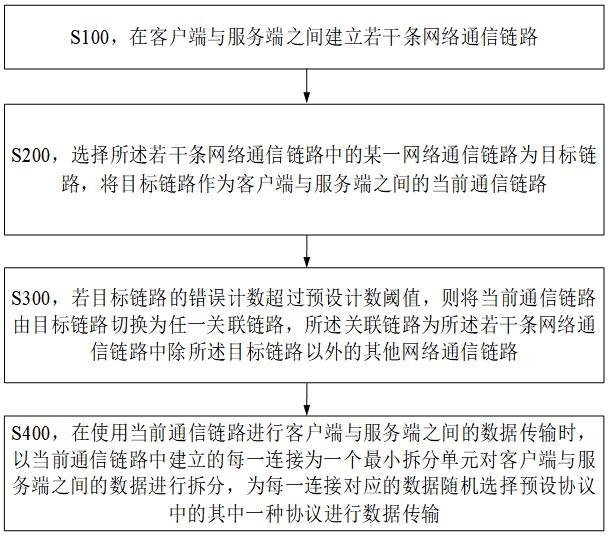
本申请涉及数字信息的传输领域,特别是涉及一种网络连接和传输的处理方法、装置、设备及介质。该方法包括:在客户端与服务端之间建立若干条网络通信链路;选择所述若干条网络通信链路中的某一网络通信链路为目标链路,将目标链路作为客户端与服务端之间的当前通信链路;若目标链路的错误计数超过预设计数阈值,则将当前通信链路由目标链路切换为任一关联链路;在使用当前通信链路进行客户端与服务端之间的数据传输时,以当前通信链路中建立的每一连接为一个最小拆分单元对客户端与服务端之间的数据进行拆分,为每一连接对应的数据随机选择预设协议中的其中一种协议进行数据传输。本发明能够提高客户端和服务端之间数据传输的稳定性及安全性。


