授权公布号:CN115126690B
一种有机工质填充回收组件、余热回收发电机组和方法
有效
申请
2022-08-02
申请公布
2022-09-30
授权
2023-10-31
预估到期
2042-08-02
| 申请号 | CN202210922896.3 |
| 申请日 | 2022-08-02 |
| 申请公布号 | CN115126690A |
| 申请公布日 | 2022-09-30 |
| 授权公布号 | CN115126690B |
| 授权公告日 | 2023-10-31 |
| 分类号 | F04B53/10;F04B23/02;F01K25/08;F01D15/10 |
| 分类 | 液体变容式机械;液体泵或弹性流体泵; |
| 申请人名称 | 山东国舜建设集团有限公司 |
| 申请人地址 | 山东省济南市长清区济南经济开发区国舜路001号 |
专利法律状态
2023-10-31
授权
状态信息
授权
2022-10-25
实质审查的生效
状态信息
实质审查的生效;IPC(主分类):F04B53/10;申请日:20220802
2022-09-30
公布
状态信息
公布
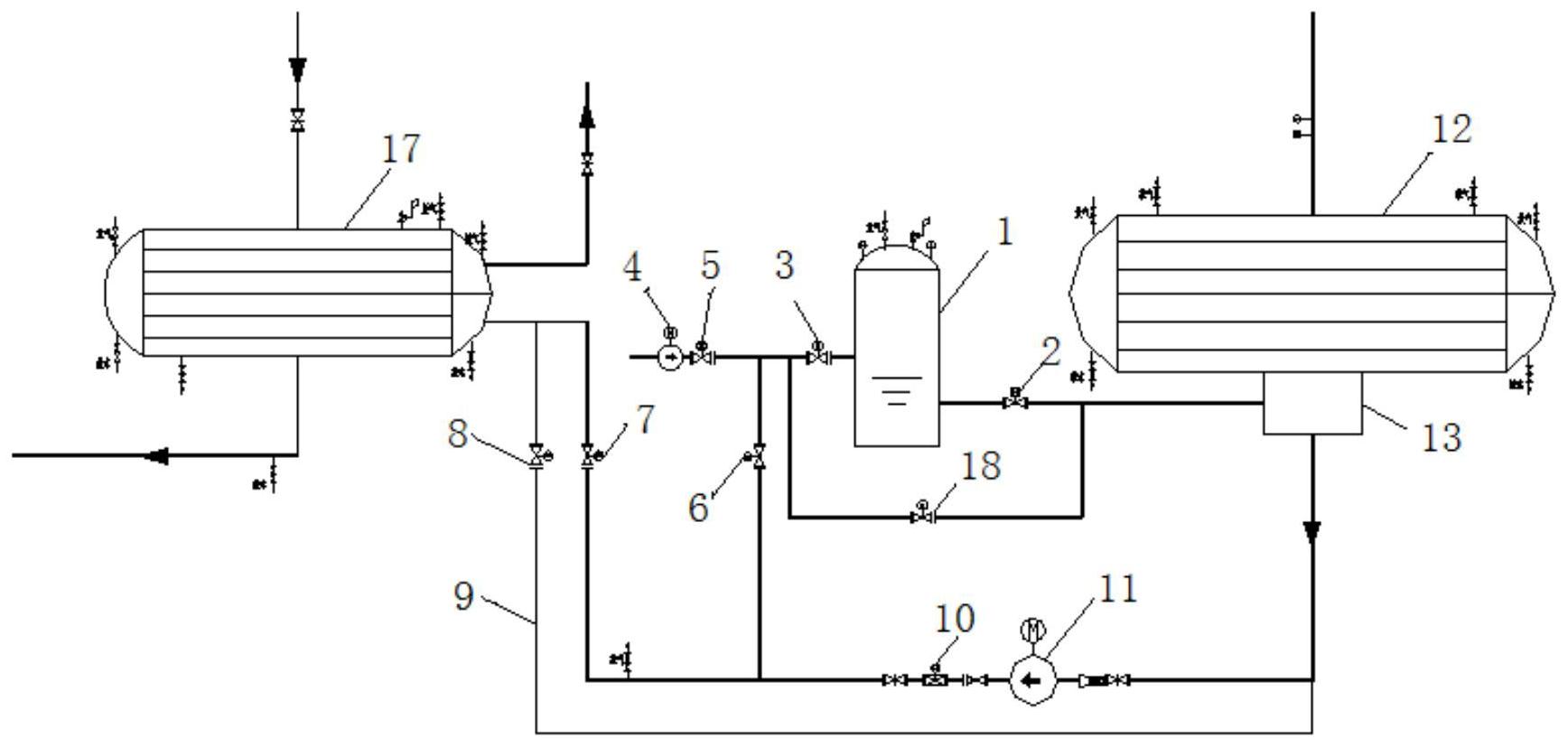
摘要
本发明涉及一种有机工质填充回收组件、余热回收发电机组和方法。本发明中,充注工质泵的充注工质泵出口电动阀门一方面经缓存罐进口电动阀门连接于工质缓存罐,充注工质泵出口电动阀门另一方面连接缓存罐旁通电动阀,工质缓存罐接缓存罐出口电动阀门,缓存罐出口电动阀门和缓存罐旁通电动阀均连接于储液器;储液器一方面经旁通电动阀连接到预热器的工质侧进口,储液器另一方面连接工质泵的进口,工质泵接工质泵出口电动阀门,工质泵出口电动阀门一方面经预热器进口电动阀门连接预热器的工质侧进口,工质泵出口电动阀门另一方面经电动阀门连接于充注工质泵出口电动阀门。实现ORC余热回收发电机组中有机工质自动回收充注。


