授权公布号:CN209402205U
通过拍打实现紧停的电动汽车充电枪电缆控制盒
有效
申请
2019-02-28
申请公布
1970-01-01
授权
2019-09-17
预估到期
2029-02-28
| 申请号 | CN201920250340.8 |
| 申请日 | 2019-02-28 |
| 授权公布号 | CN209402205U |
| 授权公告日 | 2019-09-17 |
| 分类号 | H02J7/00;H01H35/14 |
| 分类 | 发电、变电或配电; |
| 申请人名称 | 绵阳高新区探索科技有限责任公司 |
| 申请人地址 | 四川省绵阳市高新区火炬西街北段 |
专利法律状态
2019-09-17
授权
状态信息
授权
摘要
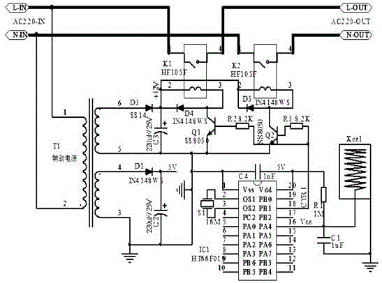
本实用新型公开了一种通过拍打实现紧停的电动汽车充电枪电缆控制盒,包括防水的壳体,设置在壳体内的控制电路板,所述电缆控制盒通过控制火线和零线的接通与断开从而达到对电动汽车充电与停止的目的,电路包括继电器K1、继电器K2、单片机、为各用电单元供电的辅助电源;还包括一震动开关和一继电器通断控制电路;本实用新型解决了现有技术中,用户在充电的过程中需要人为操作实现紧急停止功能时,必须在壳体上开孔开槽设置按钮或开关的技术缺陷,这种缺陷为壳体的防水造成一定影响,而本实用新型无需在壳体上开孔或开槽设置开关,仅仅是通过手拍打或敲击外壳就能实现紧急停止的方法,防水容易,成本低廉。


