授权公布号:CN211622965U
一种指纹锁
有效
申请
2019-12-13
申请公布
1970-01-01
授权
2020-10-02
预估到期
2029-12-13
| 申请号 | CN201922231721.4 |
| 申请日 | 2019-12-13 |
| 授权公布号 | CN211622965U |
| 授权公告日 | 2020-10-02 |
| 分类号 | E05B47/00 |
| 分类 | 锁;钥匙;门窗零件;保险箱; |
| 申请人名称 | 浙江超虎智能科技有限公司 |
| 申请人地址 | 浙江省金华市永康市经济开发区九州西路387号(超人集团有限公司内办公楼三楼) |
专利法律状态
2020-10-02
授权
状态信息
授权
摘要
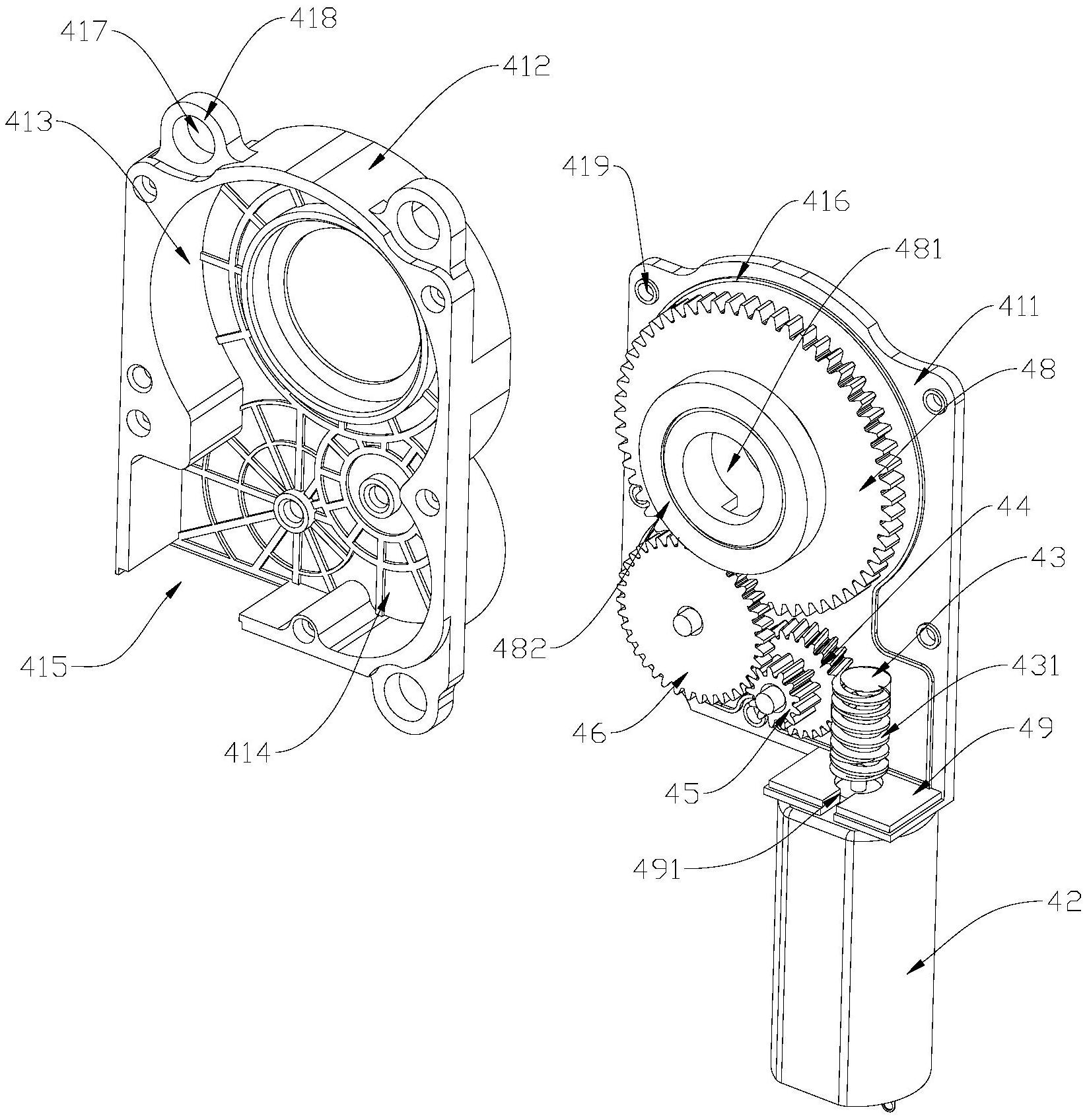
本实用新型公开了一种指纹锁,包括外面板,与外面板拼合形成容纳腔的内面板,及置于容纳腔内的锁体机构,锁体机构包括背面与内面板贴合的壳体,位于壳体外的电机,一端与电机相连、另一端伸入壳体内的驱动轴,与驱动轴啮合的第一齿轮,可随第一齿轮同步转动的第二齿轮,与第二齿轮啮合的第三齿轮,可随第三齿轮同步转动的第四齿轮,及与第四齿轮啮合的第五齿轮,第五齿轮的中心形成供锁芯伸入的机械锁孔,第一齿轮的外周形成多个平行齿部,该齿部与第一齿轮的轴线之间具有夹角。本实用新型电机的驱动轴和第一齿轮之间通过两个斜齿的配合,使得电机驱动力可以达到30公斤,而反向驱动电机进行机械解锁时则比较省力,解锁产生的噪音小。


