授权公布号:CN214518101U
一种气保焊送丝控制电路
有效
申请
2021-01-15
申请公布
1970-01-01
授权
2021-10-29
预估到期
2031-01-15
| 申请号 | CN202120108726.2 |
| 申请日 | 2021-01-15 |
| 授权公布号 | CN214518101U |
| 授权公告日 | 2021-10-29 |
| 分类号 | B23K9/10;B23K9/133;B23K9/16 |
| 分类 | 机床;不包含在其他类目中的金属加工; |
| 申请人名称 | 山东华奥电气有限公司 |
| 申请人地址 | 山东省德州市临邑县临南镇夏口工业园 |
专利法律状态
2021-10-29
授权
状态信息
授权
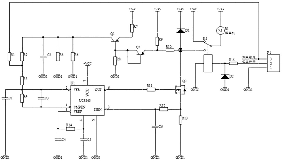
摘要
本实用新型公开了一种气保焊送丝控制电路,包括送丝给定电路、送丝脉宽调制电路、速度反馈电路、功率驱动电路、过流检测电路、送丝机开关控制电路和其它辅助电路,所述送丝给定电路包括插件P1、电阻R1、电阻R3和脉宽控制集成电路U1。本实用新型结构简单;通过送丝机开关控制电路由继电器K1的常开、常闭控制,这个状态是互斥的,送丝机B1送丝开状态和刹车不能同存在,必免了逻辑错误,大大提高了送丝电路的可靠性;保护电路完整,且成本更低。


