授权公布号:CN110742831B
一种明眸焕彩熬夜眼膜精华及其制备方法
有效
申请
2019-10-29
申请公布
2020-02-04
授权
2022-04-26
预估到期
2039-10-29
| 申请号 | CN201911039779.7 |
| 申请日 | 2019-10-29 |
| 申请公布号 | CN110742831A |
| 申请公布日 | 2020-02-04 |
| 授权公布号 | CN110742831B |
| 授权公告日 | 2022-04-26 |
| 分类号 | A61K8/9789;A61K8/9728;A61K8/9722;A61K8/92;A61K8/73;A61K8/67;A61K8/64;A61K8/34;A61K8/37;A61K8/60;A61Q19/00;A61Q19/08 |
| 分类 | 医学或兽医学;卫生学; |
| 申请人名称 | 浙江英树生物科技有限公司 |
| 申请人地址 | 浙江省杭州市萧山区宁围街道望京商务中心2幢1701、1702室 |
专利法律状态
2022-04-26
授权
状态信息
授权
2020-02-04
公布
状态信息
公布
摘要
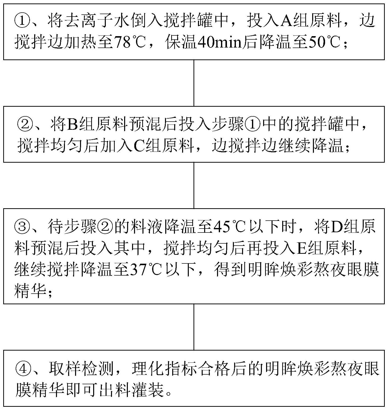
本发明涉及眼膜技术领域,特别涉及一种明眸焕彩熬夜眼膜精华及其制备方法。所述眼膜精华包括以下原料:去离子水;A组:1,3‑丙二醇、尿囊素、海藻糖、乙酰壳糖胺、小核菌胶、EDTA二钠;B组:丁二醇、水解透明质酸钠;C组:烟酰胺、抗坏血酸磷酸酯镁;D组:油橄榄果油、增溶剂;E组:棕榈酰六肽复配调理剂、乙酰基四肽复配调理剂、肌肽复配调理剂、黄龙胆根提取物调理剂、山茱萸果提取物调理剂、酵母菌溶胞物提取物调理剂、积雪草调理剂、小球藻提取物调理剂、甘油辛酸酯复配保湿剂、乙基己基甘油复配保湿剂。本发明的眼膜精华采用梯度式搅拌降温制得,既促使原料的充分混匀,又保证了原料的生物活性,能有效减缓眼周肌肤的衰老。


