授权公布号:CN220673447U
负载供电电路及用电设备
有效
申请
2023-04-10
申请公布
1970-01-01
授权
2024-03-26
预估到期
2033-04-10
| 申请号 | CN202320864038.8 |
| 申请日 | 2023-04-10 |
| 授权公布号 | CN220673447U |
| 授权公告日 | 2024-03-26 |
| 分类号 | H02J9/06;H02J7/34;H02J7/00 |
| 分类 | 发电、变电或配电; |
| 申请人名称 | 研祥智能科技股份有限公司 |
| 申请人地址 | 广东省深圳市南山区粤海街道麻岭社区高新中四道31号研祥科技大厦 |
专利法律状态
2024-03-26
授权
状态信息
授权
摘要
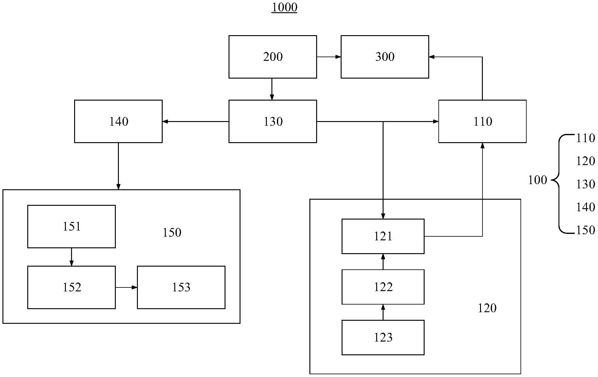
本申请实施例涉及供电保护技术领域,公开了一种负载供电电路及用电设备,包括:电容电路、开关电路和检测电路;电容电路与检测电路连接,电容电路用于向检测电路输出电容电压;电容电路用于通过开关电路与负载连接,开关电路用于控制电容电路与负载之间的导通和断开,电容电路用于在开关电路导通时为负载供电;检测电路与开关电路连接,检测电路用于在电容电压小于第一阈值时,向开关电路发出第一信号,以使开关电路断开,检测电路用于在电容电压大于或等于第一阈值时,向开关电路发出第二信号,以使开关电路导通。通过这种方式,能够保证电容电路在充电足够后才为负载供能,而在电压下降后及时断开以对电容电路自身和负载产生保护。


