授权公布号:CN206431080U
一种笔式pH值检测仪
有效
申请
2016-12-30
申请公布
1970-01-01
授权
2017-08-22
预估到期
2026-12-30
| 申请号 | CN201621481811.9 |
| 申请日 | 2016-12-30 |
| 授权公布号 | CN206431080U |
| 授权公告日 | 2017-08-22 |
| 分类号 | G01N27/00 |
| 分类 | 测量;测试; |
| 申请人名称 | 杭州联测自动化技术有限公司 |
| 申请人地址 | 浙江省杭州市杭州经济技术开发区21号大街600号2幢303室 |
专利法律状态
2017-08-22
授权
状态信息
授权
摘要
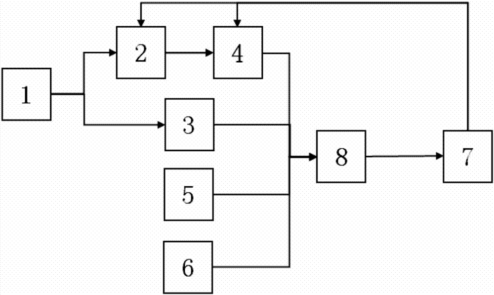
本实用新型公开了一种笔式pH值检测仪。现有的pH值检测仪体积较大、操作复杂、价格昂贵。本实用新型包括温补pH电极、信号放大模块、温度采集模块、A/D转化模块、升压模块、电池电量检测模块、电源控制模块和单片机。带温补pH电极根据所测溶液中的pH值产生相应的电压差,并将该电压信号经信号放大模块和A/D转化模块传输到单片机;同时,带温补pH电极内的热敏电阻根据所测溶液的温度表现出相应的电阻值,并将该电阻值信号经温度采集模块传输到单片机。本实用新型结构简单,操作性和实用性强,且携带方便,功耗低,适合在野外长时间使用。


