授权公布号:CN112881787B
用于电压测试的低输入阻抗的高压电路及实现方法
有效
申请
2021-01-13
申请公布
2021-06-01
授权
2023-03-14
预估到期
2041-01-13
| 申请号 | CN202110042901.7 |
| 申请日 | 2021-01-13 |
| 申请公布号 | CN112881787A |
| 申请公布日 | 2021-06-01 |
| 授权公布号 | CN112881787B |
| 授权公告日 | 2023-03-14 |
| 分类号 | G01R19/165 |
| 分类 | 测量;测试; |
| 申请人名称 | 常州同惠电子股份有限公司 |
| 申请人地址 | 江苏省常州市新北区天山路3号 |
专利法律状态
2023-03-14
授权
状态信息
授权
2021-06-01
公布
状态信息
公布
摘要
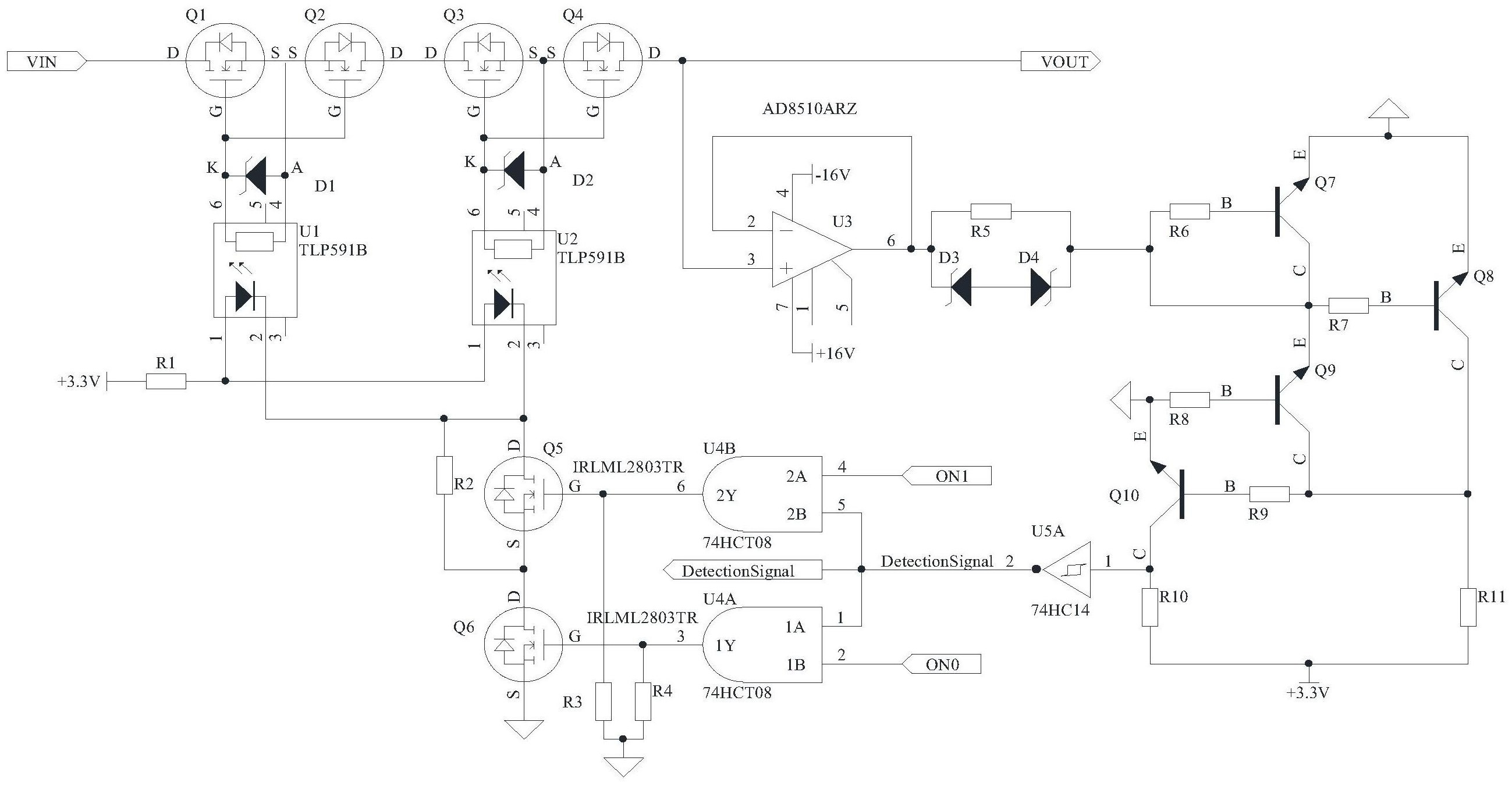
本发明涉及一种用于电压测试的低输入阻抗的高压电路及实现方法,包括开关电路、电压检测电路、处理器及开关控制逻辑电路;电压检测电路分别与开关电路处理器及开关控制逻辑电路连接,用于检测输入电压并将检测信号传递给处理器以检测状态,将检测信号传递给开关逻辑电路以产生开关信号;处理器与开关控制逻辑电路连接,用于控制开关控制逻辑电路;开关控制逻辑电路与开关电路连接,用于强制关闭开关或者对开关电路限流。本发明可以保护后面的电路不会破坏的基础上,输入阻抗很小,这样可以减少对后级电路的影响,并且可以通过数字信号ON1和ON0控制保护电路是否工作和保护效果,检测信号可以传递给CPU用来检测控制状态。


