授权公布号:CN220639611U
底座、保持机构、胯带扣具收纳装置以及儿童安全座椅
有效
申请
2023-05-09
申请公布
1970-01-01
授权
2024-03-22
预估到期
2033-05-09
| 申请号 | CN202321110484.6 |
| 申请日 | 2023-05-09 |
| 授权公布号 | CN220639611U |
| 授权公告日 | 2024-03-22 |
| 分类号 | B60N2/28 |
| 分类 | 一般车辆; |
| 申请人名称 | 明门(中国)幼童用品有限公司 |
| 申请人地址 | 广东省东莞市清溪镇银湖工业区 |
专利法律状态
2024-03-22
授权
状态信息
授权
摘要
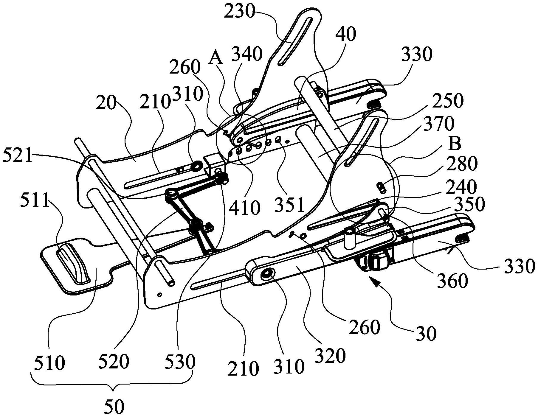
本申请公开了一种底座。该底座用于儿童安全座椅,且包括:外壳,形成所述底座的外观;底座支架,被容纳在所述外壳内;以及锚固组件,能伸缩且能枢转地连接到所述底座支架,并且至少部分地伸出所述外壳。本申请公开了一种儿童安全座椅。本申请提供的底座以及儿童安全座椅安全性好,操作便利。


