授权公布号:CN214751398U
基于手机光脉冲控制的低成本控制模组、美容仪及其系统
有效
申请
2020-12-22
申请公布
1970-01-01
授权
2021-11-16
预估到期
2030-12-22
| 申请号 | CN202023105399.X |
| 申请日 | 2020-12-22 |
| 授权公布号 | CN214751398U |
| 授权公告日 | 2021-11-16 |
| 分类号 | G05B19/042;A61M37/00;A61H23/02;G06K17/00 |
| 分类 | 控制;调节; |
| 申请人名称 | 深圳市富恒通科技有限公司 |
| 申请人地址 | 广东省深圳市龙华区大浪街道新石社区新围第二工业区3号1层-4层 |
专利法律状态
2021-11-16
授权
状态信息
授权
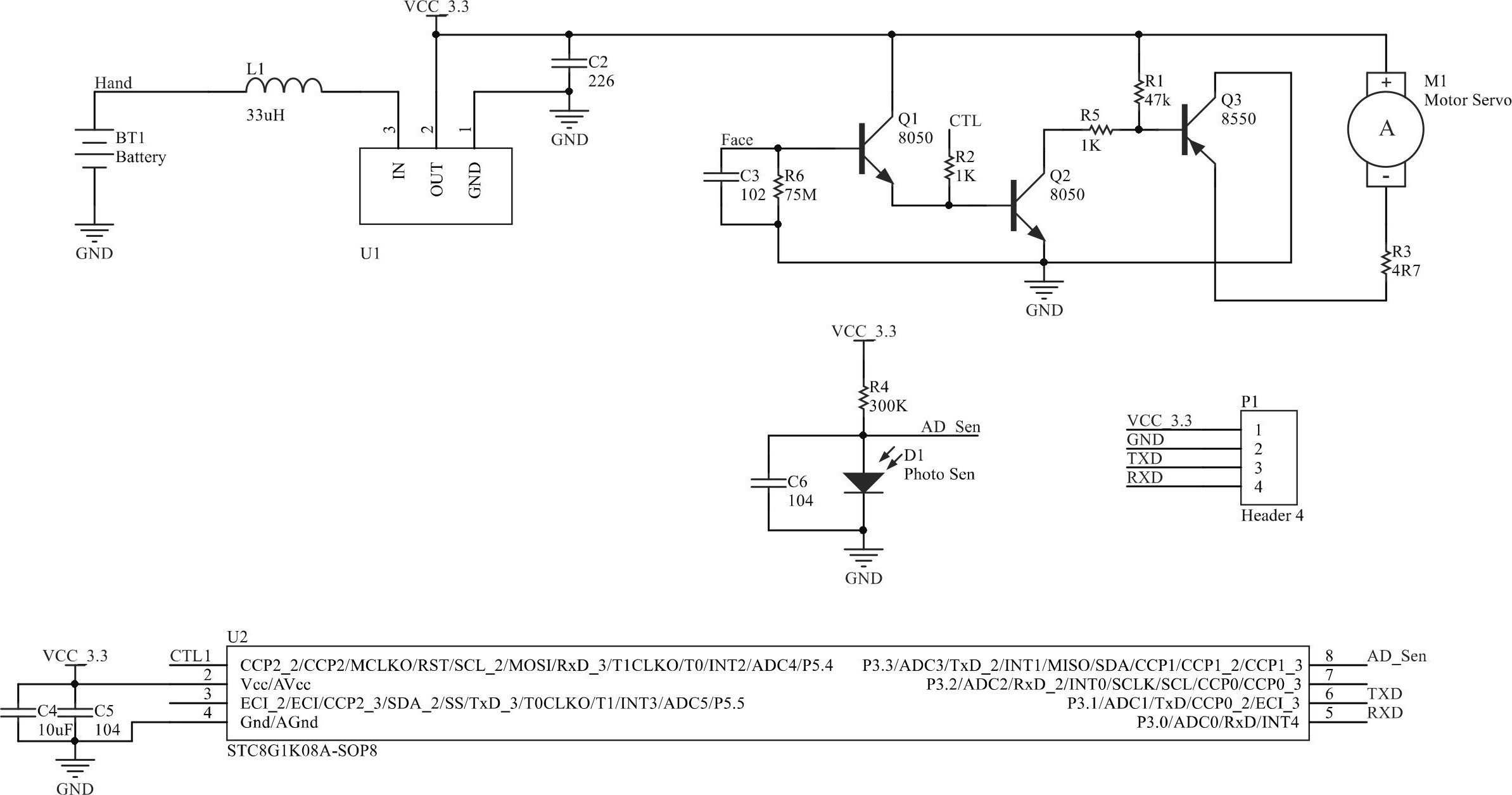
摘要
基于手机光脉冲控制的低成本控制模组、美容仪及其系统,涉及到美容仪类产品的智能化控制方面。解决现有的美容仪产品无法实现智能化控制,或者智能化控制成本高的技术不足,包括有壳体,其特征在于:所述的壳体上设有透光感应区,在透光感应区的内侧设有光敏传感器,光敏传感器连接有用于解析光敏传感器输出的通断状态,并进行代码化转换的MCU,MCU输出电子产品激活或运行控制的控制信号。将美容仪产品放置在手机屏幕上就可以激活或开启运行控制,实现对美容仪产品的智能化控制,无需预先进行手机与美容仪产品间的通讯连接,操作简单方便,光敏传感器产品成本低,功耗小。


