授权公布号:CN205703597U
一种四边底边磨边机的压紧部件
有效
申请
2016-04-15
申请公布
1970-01-01
授权
2016-11-23
预估到期
2026-04-15
| 申请号 | CN201620324912.9 |
| 申请日 | 2016-04-15 |
| 授权公布号 | CN205703597U |
| 授权公告日 | 2016-11-23 |
| 分类号 | B24B9/10;B24B41/06 |
| 分类 | 磨削;抛光; |
| 申请人名称 | 东莞市亚龙玻璃机械有限公司 |
| 申请人地址 | 广东省东莞市凤岗镇黄洞村东升工业二路 |
专利法律状态
2016-11-23
授权
状态信息
授权
摘要
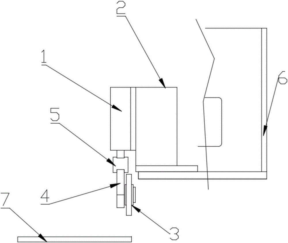
本实用新型公开了一种四边底边磨边机的压紧部件,包括双轴气缸、气缸安装座、压紧轮、压紧轮安装板和气缸顶出杆,所述双轴气缸通过气缸安装座固定安装在升降主安装架上并且双轴气缸和升降主安装架形成一个整体,气缸顶出杆安装在双轴气缸的下端,压紧轮通过压紧轮安装板与气缸顶出杆相连并且压紧轮和气缸顶出杆形成一个整体。该装置结构简单,设计合理,可拆卸性好,便于安装和更换;该装置优化了结构,双轴气缸和升降主安装架形成一个整体,压紧轮和气缸顶出杆形成一个整体,由于双轴气缸推力的特性,使得压紧轮不会碰伤玻璃,提高了玻璃的成品率,提高了玻璃生产厂家的经济效益。


