授权公布号:CN112659411B
一种防水卷材生产用边料回收装置
有效
申请
2020-12-11
申请公布
2021-04-16
授权
2023-01-13
预估到期
2040-12-11
| 申请号 | CN202011461445.1 |
| 申请日 | 2020-12-11 |
| 申请公布号 | CN112659411A |
| 申请公布日 | 2021-04-16 |
| 授权公布号 | CN112659411B |
| 授权公告日 | 2023-01-13 |
| 分类号 | B29B17/04;B29B17/00;B26D9/00 |
| 分类 | 塑料的加工;一般处于塑性状态物质的加工; |
| 申请人名称 | 天津市禹神建筑防水材料有限公司 |
| 申请人地址 | 天津市北辰区双口镇津永公路北侧(天津市东方盛景园艺场院内) |
专利法律状态
2023-12-01
专利实施许可合同备案的生效、变更及注销
状态信息
专利实施许可合同备案的生效;IPC(主分类):B29B 17/04;专利申请号:2020114614451;专利号:ZL2020114614451;合同备案号:X2023980047252;让与人:天津市禹神建筑防水材料有限公司;受让人:郓城禹豪防水科技发展有限公司;发明名称:一种防水卷材生产用边料回收装置;申请日:20201211;申请公布日:20210416;授权公告日:20230113;许可种类:普通许可;备案日期:20231116
2023-01-13
授权
状态信息
授权
2023-01-06
专利申请权、专利权的转移
状态信息
专利申请权的转移;IPC(主分类):B29B17/04;登记生效日:20221227;变更事项:申请人;变更前:熊明舒;变更后:天津市禹神建筑防水材料有限公司;变更事项:地址;变更前:537600 广西壮族自治区玉林市博白县新田镇美沙村老屋队030号;变更后:300400 天津市北辰区双口镇津永公路北侧(天津市东方盛景园艺场院内)
2021-05-04
实质审查的生效
状态信息
实质审查的生效;IPC(主分类):B29B17/04;申请日:20201211
2021-04-16
公布
状态信息
公布
摘要
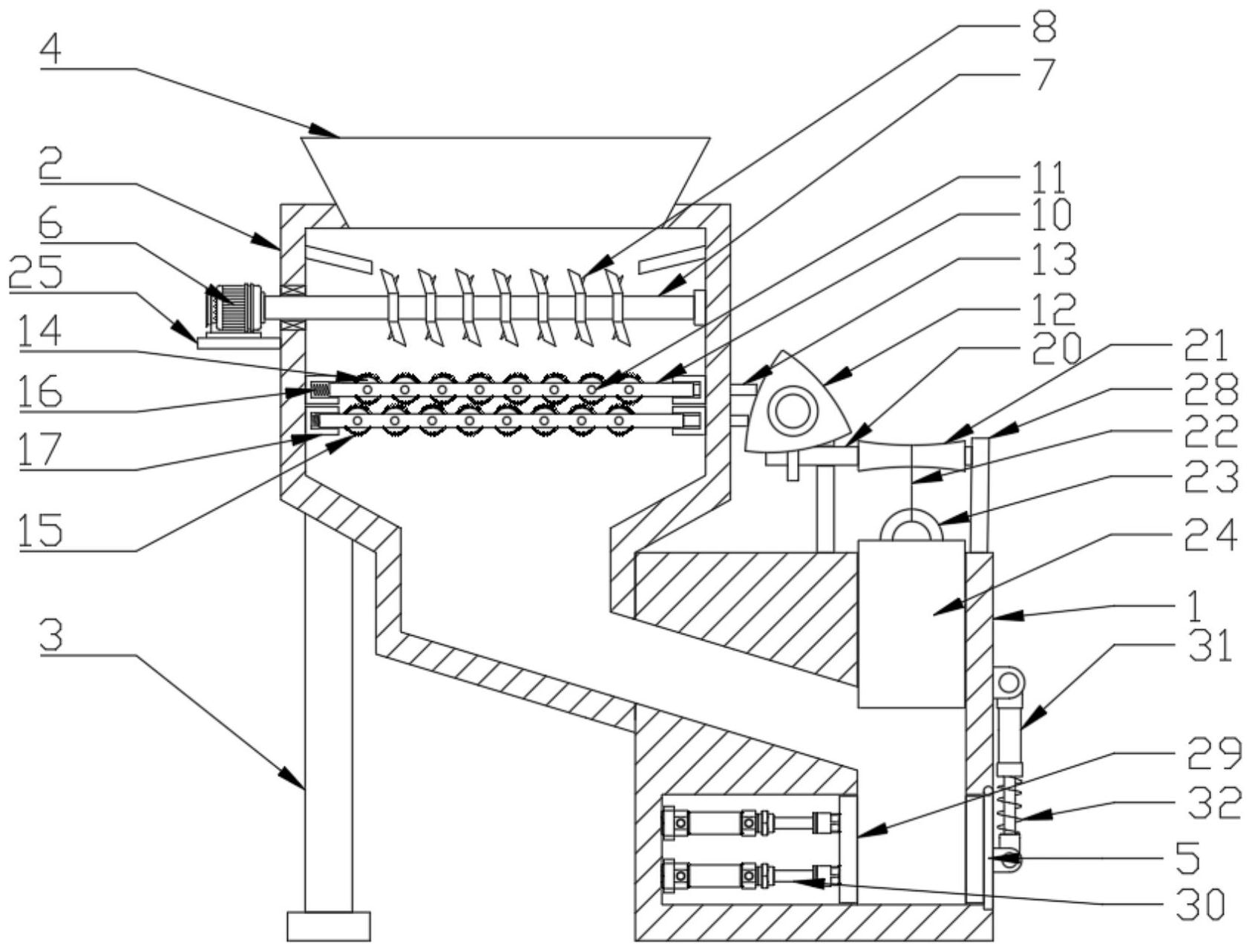
本发明公开了一种防水卷材生产用边料回收装置,包括集料箱和粉碎箱,所述粉碎箱内部开设有粉碎腔,所述集料箱内部右侧开设有压料槽,所述集料箱和所述粉碎箱开设有相连通的送料通道,所述粉碎腔内设有粉碎装置,所述集料箱顶面设有压料装置,通过第一电机驱动第一转轴转动,进而带动粉碎刀头转动,对防水卷材边料进行初步切割;再通过第二电机驱动三角凸轮转动,通过三角凸轮对推杆的推动作用以及第一弹簧的复位作用,进而带动固定架左右来回摆动,边料穿过固定架时与转动辊接触,带动转动辊转动,同时传动辊上的切割块在转动过程中能够有效的将边料方连接的纤维切断。


