授权公布号:CN220382139U
一种用于燃料电池关机的装置、燃料电池
有效
申请
2023-06-14
申请公布
1970-01-01
授权
2024-01-23
预估到期
2033-06-14
| 申请号 | CN202321516800.X |
| 申请日 | 2023-06-14 |
| 授权公布号 | CN220382139U |
| 授权公告日 | 2024-01-23 |
| 分类号 | H01M8/04303;H01M8/04746;H01M8/04228 |
| 分类 | 基本电气元件; |
| 申请人名称 | 北京亿华通科技股份有限公司 |
| 申请人地址 | 北京市海淀区西小口路66号中关村东升科技园B-6号楼C座七层C701室 |
专利法律状态
2024-01-23
授权
状态信息
授权
摘要
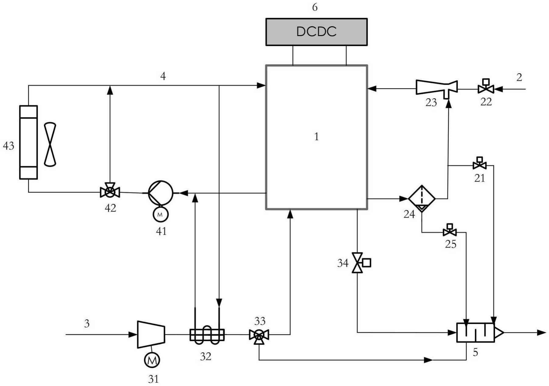
本实用新型涉及燃料电池关机技术领域,公开了一种用于燃料电池关机的装置、燃料电池,包括:电堆、氢气侧管路、空气侧管路及冷却侧管路,氢气侧管路、空气侧管路、冷却侧管路分别与电堆相连;空气侧管路上设置有三通阀及节气门,三通阀与电堆空气入口相连,节气门与电堆空气出口相连;氢气侧管路上设置有排气阀,排气阀连接有消音器,三通阀、节气门均与消音器相连。通过控制燃料电池系统装置中的排气阀的开启来卸掉燃料电池系统中的氢压,使氢气侧的入电堆压力在合理范围内,不对膜电极造成损伤;同时通过比例阀向燃料电池系统的阳极容腔接入氮气气源,使其内部充满保护气体,避免关机停滞后的氧气从阴极渗透到阳极发生氢氧反应。


