授权公布号:CN205232056U
自激式同步整流驱动电路
有效
申请
2015-12-16
申请公布
1970-01-01
授权
2016-05-11
预估到期
2025-12-16
| 申请号 | CN201521060378.7 |
| 申请日 | 2015-12-16 |
| 授权公布号 | CN205232056U |
| 授权公告日 | 2016-05-11 |
| 分类号 | H02M7/217;H02M3/335 |
| 分类 | 发电、变电或配电; |
| 申请人名称 | 深圳市博源电子有限公司 |
| 申请人地址 | 广东省深圳市宝安区福永镇新和新兴工业园八区第5幢第一、二、三层和第六幢第一、二、三层 |
专利法律状态
2016-05-11
授权
状态信息
授权
摘要
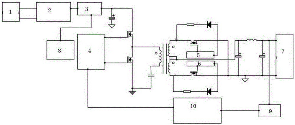
本实用新型公开了一种自激式同步整流驱动电路,包括输入模块、整流滤波模块、PFC拓扑模块、PWM控制模块、变压器、第一同步整流控制模块、第二同步整流控制模块和输出模块;输入模块、整流滤波模块和PFC拓扑模块依次串联,PFC拓扑模块通过第一MOS管和第二MOS管与变压器连接,PFC拓扑模块连接有PFC控制模块;第一MOS管和第二MOS管与PWM控制模块连接,PWM控制模块通过采样反馈模块与输出模块的输入端连接,变压器通过第一同步整流控制模块和第二同步整流控制模块与输出模块连接。本实用新型采用自激式驱动方式,降低了电路成本,利用第一同步整流控制模块和第二同步整流控制模块解决输出整流管损耗的问题,提高了效率。


