授权公布号:CN215762392U
一种叶轮快速停止装置
有效
申请
2021-08-03
申请公布
1970-01-01
授权
2022-02-08
预估到期
2031-08-03
| 申请号 | CN202121792800.3 |
| 申请日 | 2021-08-03 |
| 授权公布号 | CN215762392U |
| 授权公告日 | 2022-02-08 |
| 分类号 | F04D27/00 |
| 分类 | 液体变容式机械;液体泵或弹性流体泵; |
| 申请人名称 | 上海剑平动平衡机制造有限公司 |
| 申请人地址 | 上海市宝山区罗泾镇潘川路2151号5幢厂房 |
专利法律状态
2023-12-22
专利权质押合同登记的生效、变更及注销
状态信息
专利权质押合同登记的生效;IPC(主分类):F04D 27/00;专利号:ZL2021217928003;登记号:Y2023310000805;登记生效日:20231206;出质人:上海剑平动平衡机制造有限公司;质权人:兴业银行股份有限公司上海分行;实用新型名称:一种叶轮快速停止装置;申请日:20210803;授权公告日:20220208
2022-02-08
授权
状态信息
授权
摘要
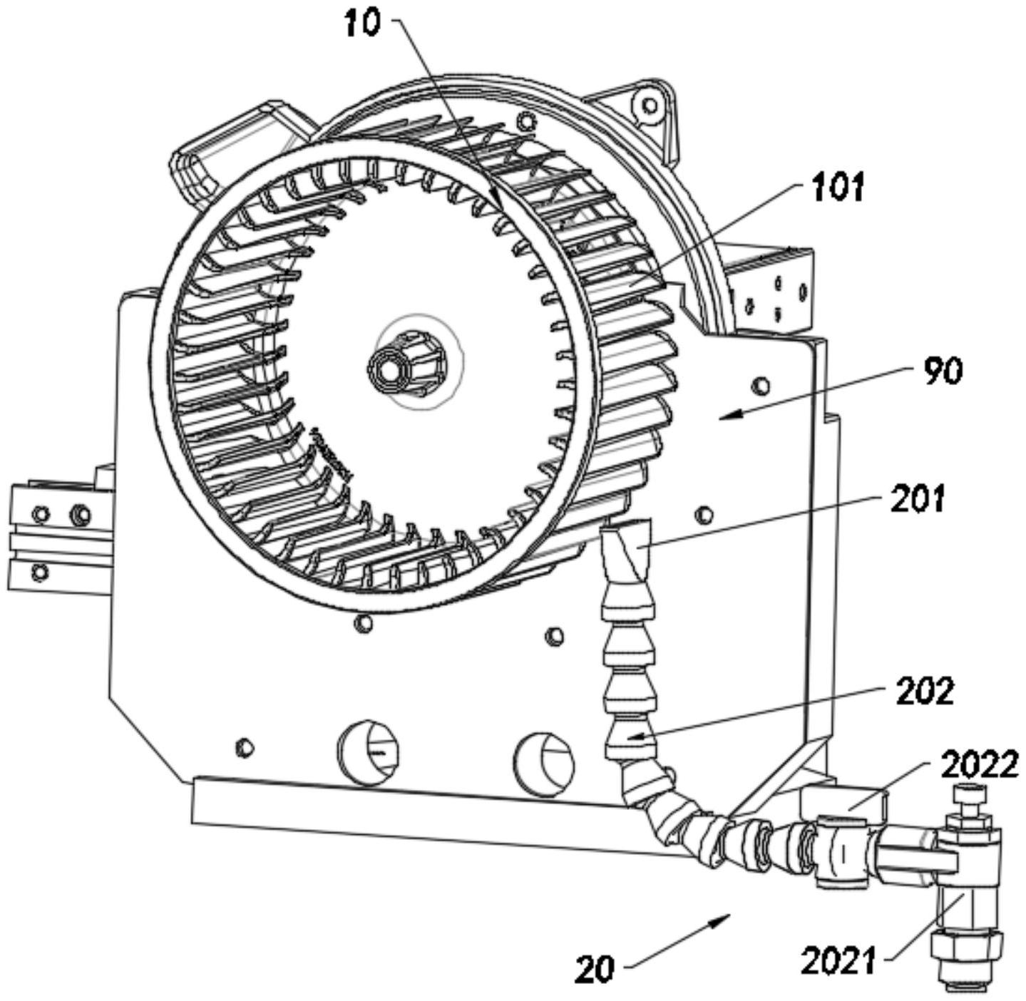
本申请公开一种叶轮快速停止装置,其中所述叶轮快速停止装置包括一吹气元件和一控制装置,其中所述吹气元件具有一吹气嘴,且所述吹气元件的吹气嘴位于所述叶轮的转动方向的下游,并正对所述叶轮的叶片;其中所述控制装置与所述叶轮通信连接,并与所述吹气元件电连接,以使所述吹气元件能够被控制而在预定的时间向所述叶片吹气。该叶轮快速停止装置能够在不影响叶轮质量的情况下,有效缩短叶轮在自然状态下停止转动的时间,从而有效提高工作效率。


