授权公布号:CN106028513B
一种适用于大面积空间场所调光的智能调光控制器
有效
申请
2016-06-03
申请公布
2016-10-12
授权
2018-06-26
预估到期
2036-06-03
| 申请号 | CN201610392588.9 |
| 申请日 | 2016-06-03 |
| 申请公布号 | CN106028513A |
| 申请公布日 | 2016-10-12 |
| 授权公布号 | CN106028513B |
| 授权公告日 | 2018-06-26 |
| 分类号 | H05B33/08 |
| 分类 | 其他类目不包含的电技术; |
| 申请人名称 | 杭州珏朗科技有限公司 |
| 申请人地址 | 浙江省杭州市莫干山路1418-60号2号楼211室(上城区科技工业基地) |
专利法律状态
2020-05-15
专利申请权、专利权的转移
状态信息
专利权的转移;IPC(主分类):H05B 33/08;专利号:ZL2016103925889;登记生效日:20200426;变更事项:专利权人;变更前权利人:杭州荣亚科技有限公司;变更后权利人:杭州珏朗科技有限公司;变更事项:地址;变更前权利人:310005 浙江省杭州市莫干山路1418-60号2号楼207室(上城科技工业基地);变更后权利人:310000 浙江省杭州市莫干山路1418-60号2号楼211室(上城区科技工业基地)
2018-06-26
发明专利权授予
状态信息
授权
2016-11-09
实质审查的生效
状态信息
实质审查的生效;IPC(主分类):H05B 33/08;申请日:20160603
2016-10-12
发明专利申请公布
状态信息
公布
摘要
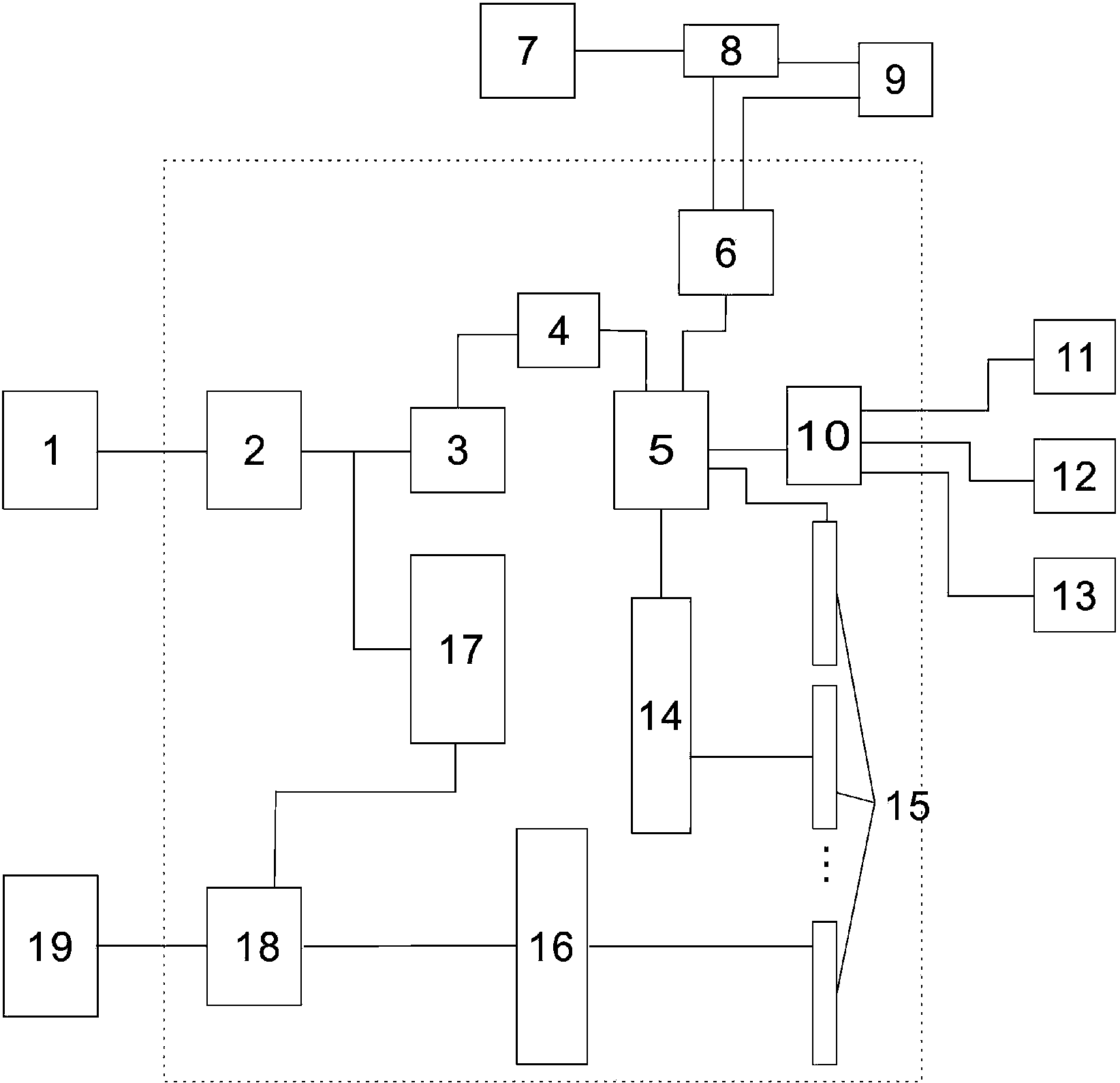
本发明公开了一种适用于大面积空间场所调光的智能调光控制器,包括内部调光模块、旁路开关,所述的内部调光模块与外部供电电源之间连接有空气开关;所述的内部调光模块包括MCU主控模块,内部电源,与MCU主控模块连接的干接点模块,与MCU主控模块连接的光电耦合器,与MCU主控模块连接的双向可控硅电路;所述的双向可控硅电路内接扼流圈,且双向可控硅电路连接负载输出板;所述的负载输出板与空气开关之间连接有旁路开关;所述的MCU主控模块通过485通讯电路分别与控制终端、与PC机相连;所述的485通讯电路与干接点模块分别接MCU主控模块的两个输入引脚;所述的双向可控硅电路接MCU主控模块的输出引脚;所述的干接点模块接电流反馈模块。


