授权公布号:CN205693931U
一种大功率用智能调光控制器
有效
申请
2016-06-03
申请公布
1970-01-01
授权
2016-11-16
预估到期
2026-06-03
| 申请号 | CN201620540309.4 |
| 申请日 | 2016-06-03 |
| 授权公布号 | CN205693931U |
| 授权公告日 | 2016-11-16 |
| 分类号 | H05B33/08 |
| 分类 | 其他类目不包含的电技术; |
| 申请人名称 | 杭州珏朗科技有限公司 |
| 申请人地址 | 浙江省杭州市莫干山路1418-60号2号楼207室(上城科技工业基地) |
专利法律状态
2020-05-12
专利申请权、专利权的转移
状态信息
专利权的转移 IPC(主分类):H05B33/08 登记生效日:20200422 变更前专利权人:杭州荣亚科技有限公司 变更前地址:310005 浙江省杭州市莫干山路1418.60号2号楼207室(上城科技工业基地) 变更后专利权人:杭州珏朗科技有限公司 变更后地址:310000 浙江省杭州市莫干山路1418.60号2号楼211室(上城区科技工业基地)
2016-11-16
实用新型专利权授予
状态信息
授权
摘要
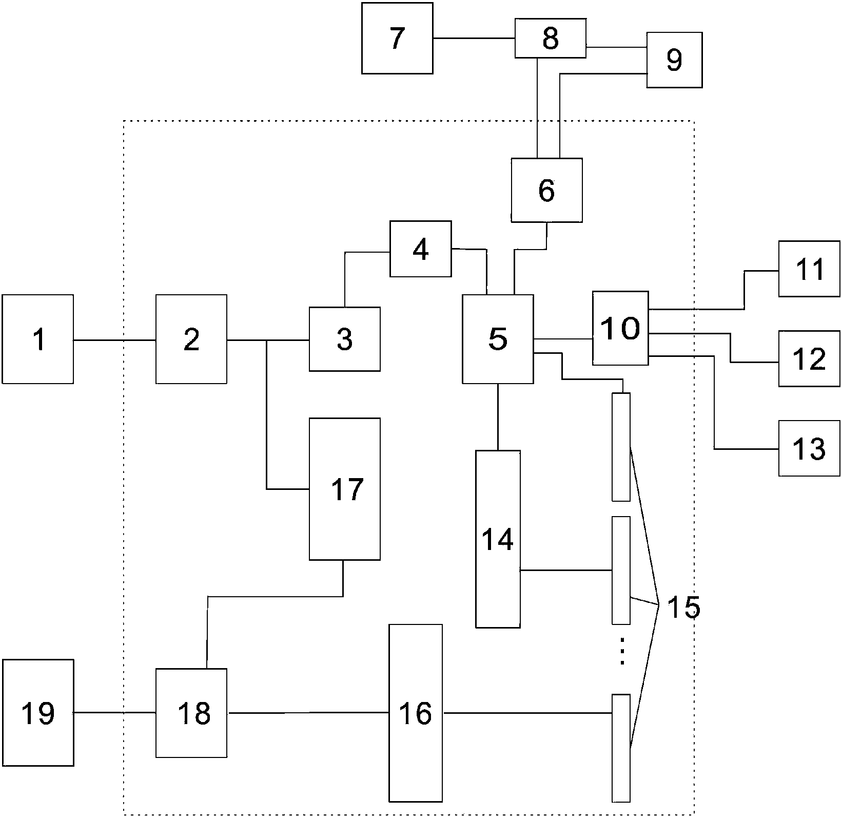
本实用新型公开了一种大功率用智能调光控制器,包括内部调光模块、旁路开关,所述的内部调光模块与外部供电电源之间连接有空气开关;所述的内部调光模块包括MCU主控模块,内部电源,与MCU主控模块连接的干接点模块,与MCU主控模块连接的光电耦合器,与MCU主控模块连接的双向可控硅电路;所述的双向可控硅电路内接扼流圈,且双向可控硅电路连接负载输出板;所述的负载输出板与空气开关之间连接有旁路开关;所述的MCU主控模块通过485通讯电路分别与控制终端、与PC机相连;所述的485通讯电路与干接点模块分别接MCU主控模块的两个输入引脚;所述的双向可控硅电路接MCU主控模块的输出引脚;所述的干接点模块接电流反馈模块。


