授权公布号:CN219107125U
一种两总线加24v电源供电与两总线供电的切换电路
有效
申请
2022-12-12
申请公布
1970-01-01
授权
2023-05-30
预估到期
2032-12-12
| 申请号 | CN202223339807.7 |
| 申请日 | 2022-12-12 |
| 授权公布号 | CN219107125U |
| 授权公告日 | 2023-05-30 |
| 分类号 | H02J9/06 |
| 分类 | 发电、变电或配电; |
| 申请人名称 | 青鸟消防股份有限公司 |
| 申请人地址 | 北京市海淀区成府路207号北大青鸟楼C座2层 |
专利法律状态
2023-05-30
授权
状态信息
授权
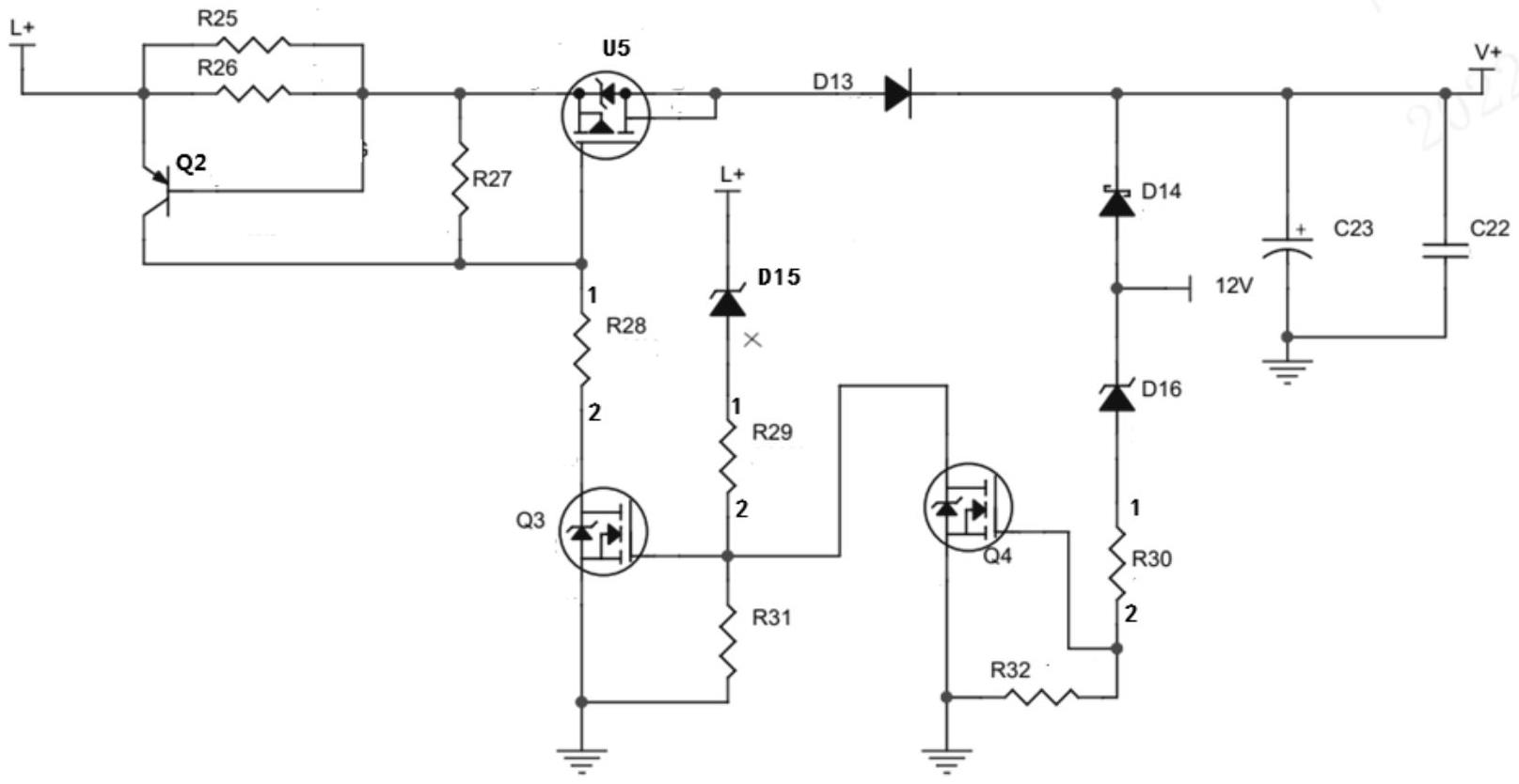
摘要
本实用新型公开了一种两总线加24v电源供电与两总线供电的切换电路,当两总线供电时,此时Q4关断,Q3导通/关断由总线电平控制,Q3导通/关断控制U5的导通/关断,总线电平为高电平时,输出端V+由两总线提供并对电容C23进行充电,总线电平为低/中电平时,负载供电由C23提供;当通过热插拔的方式,将两总线供电切换至两总线加24V电源供电时,Q4打开,此时Q3栅极电压接近0V,Q3关断,Q3关断后U5栅源两极电压亦接近0V,U5关断,V+改由24V电源提供。本实用新型能够实现两总线加24v电源供电与两总线供电的切换,能够突破带载数量和应用场景的限制。


