授权公布号:CN210005360U
一种混凝土检测装置
有效
申请
2019-05-21
申请公布
1970-01-01
授权
2020-01-31
预估到期
2029-05-21
| 申请号 | CN201920734690.1 |
| 申请日 | 2019-05-21 |
| 授权公布号 | CN210005360U |
| 授权公告日 | 2020-01-31 |
| 分类号 | G01N3/12 |
| 分类 | 测量;测试; |
| 申请人名称 | 佛山市汇江混凝土有限公司 |
| 申请人地址 | 广东省佛山市南海区平洲平胜工业区 |
专利法律状态
2020-01-31
授权
状态信息
授权
摘要
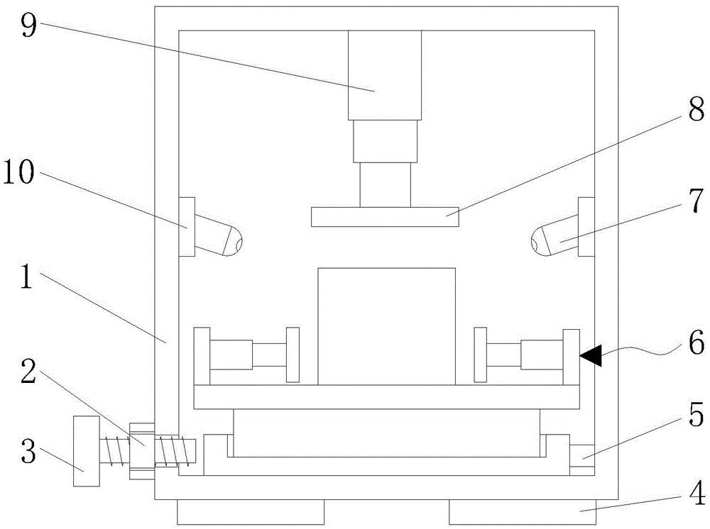
本实用新型公开了一种混凝土检测装置,包括箱体和承压机构,所述箱体底部的四周均固定连接有支撑腿,所述箱体左侧的底部固定连接有螺纹套,所述螺纹套的内腔螺纹连接有紧固螺栓,所述紧固螺栓的右侧贯穿至箱体的内腔,所述箱体内腔右侧的底部固定连接有限位块。本实用新型设置了承压机构、液压缸和安装板,起到了可对混凝土的抗压性进行检测的效果,设置了高速摄像头,起到了可精确进行检测的效果,解决了现有的混凝土检测装置检测效果不精确,只是通过实验人员的肉眼对混凝土的外观进行检测,通过查看混凝土是否开裂来检测水泥制品的抗压性,而这种传统的检测手段存在很大的误差,降低了检测效果的问题。


