授权公布号:CN210266121U
一种商用燃烧器的风气联动装置
有效
申请
2019-07-04
申请公布
1970-01-01
授权
2020-04-07
预估到期
2029-07-04
| 申请号 | CN201921030916.6 |
| 申请日 | 2019-07-04 |
| 授权公布号 | CN210266121U |
| 授权公告日 | 2020-04-07 |
| 分类号 | F16K31/46;F16K31/524;F24C3/12 |
| 分类 | 工程元件或部件;为产生和保持机器或设备的有效运行的一般措施;一般绝热; |
| 申请人名称 | 浙江威猛达科技有限公司 |
| 申请人地址 | 浙江省金华市永康市西城四方路77号内第一幢 |
专利法律状态
2020-04-07
授权
状态信息
授权
摘要
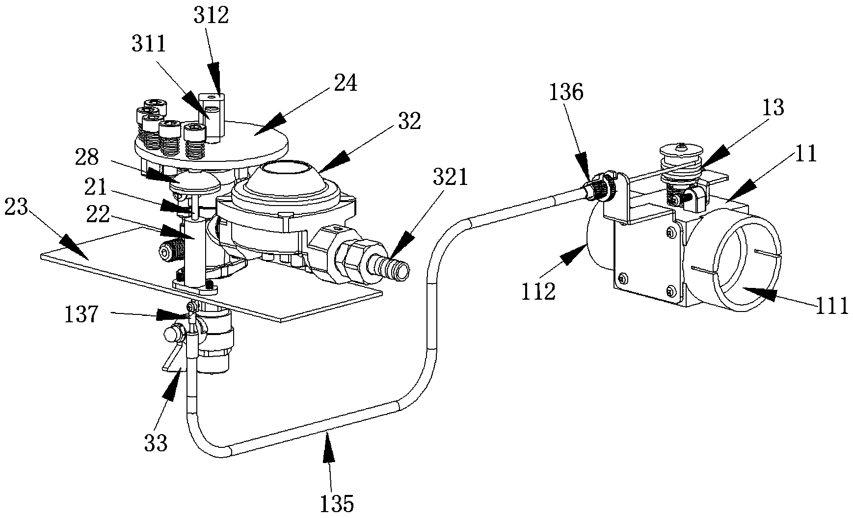
本实用新型公开一种商用燃烧器的风气联动装置,在燃气阀门的阀轴上安装一个轴向凸轮,凸轮旁边安装一个风门顶座,中间有根连线到鼓风机风口的调节风阀上,风阀一头与鼓风机连接,一头与风管连接,风阀内有一个调风片。根据燃气阀出气的开度曲线,匹配上设计凸轮的凹凸曲线,等同于匹配上燃烧的风量,使燃烧器完全燃烧,彻底解决燃烧时产生的一氧化碳超标排放,降低对厨师和大气环境的污染,达到节能环保效果;通过机械的方式实现风气联动,降低厨师手动调节风门和燃气阀的繁琐环节,降低工作强度;也不会因为误操作,造成火焰偏大偏高,引燃附着在抽排风眼罩上的油烟,防止火灾事故;且在商业厨房高温、潮湿、油烟的恶劣使用环境,使用性能稳定。


